Renesas Electronics RAA211651 Evaluierungsboard
Das RAA211651 Evaluierungsboard von Renesas Electronics dient der Evaluierung des RAA211651 integrierten Synchron-Abwärtsreglers mit 60 V und 5 A. Der Regler verfügt über eine konstante Einschaltzeitmodulation. Er unterstützt einen weiten Eingangsspannungsbereich von 4,5 V bis 60 V und eine einstellbare Ausgangsspannung. Der RAA211651 wird in einem 28Ld-QFN-Gehäuse angeboten. Das Evaluierungsboard arbeitet mit einer Versorgungsspannung von 4,5 V bis 60 V DC und kann eine Dauerlast von 5 A liefern.Merkmale
- Schalter-wählbare EN oder Option zur Ansteuerung durch ein externes Signal
- Interne und externe Kompensationsoptionen
- Interne und externe Sanftanlauf-Optionen
- Einstellbare Verzögerungszeitoptionen
- Optionen zum Anschluss von E BIAS an V OUT oder zur Ansteuerung durch eine externe Quelle
- Ausgangsspannung programmierbar mit externen Rückkopplungswiderständen
- Optionen zur Verwendung interner Rückkopplungswiderstände für 3,3 V VOUT
- Steckverbinder und Testpunkte für eine einfache Untersuchung und Datenerfassung
Technische Daten
- Eingangsspannungsbereich: 4,5 V bis 60 V
- Ausgangsspannung: 3,3 V
- Ausgangsstrom von bis zu 5 A
- Interne Kompensation
- Interner Sanftanlauf von 2 ms
- Einschalt-/Abschaltverzögerung von 2 ms
- EBIAS ist mit VOUT verbunden
- Betriebstemperaturbereich: -40 °C bis +125 °C
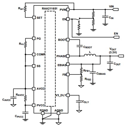
Blockdiagramm
Veröffentlichungsdatum: 2021-09-01
| Aktualisiert: 2023-04-28
