Richtek RT4539 36V High Efficiency Boost Converter
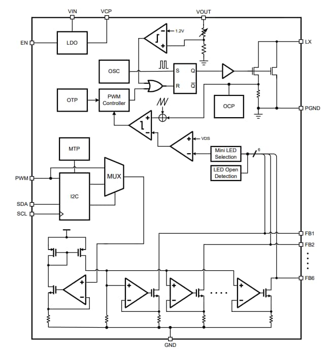
Richtek RT4539 36V High-Efficiency Boost Converter is a high-efficiency I2C-controlled 6-channel LED driver for white LEDs. The device is engineered for single/two-cell battery input to drive LED light bars containing six parallel strings. The current internal sinks support a maximum of ±2% current mismatching for superior brightness uniformity in each string of LEDs. The Boost converter monitors the minimum voltage of the feedback pins and regulates an optimized output voltage for power efficiency to allow enough headroom for current sink operation.The Richtek RT4539 36V high-efficiency boost converter offers a 2.7V to 24V wide input voltage operating range and implements an I2C interface for controlling the dimming mode, operating frequency, and LED current. The internal 250mΩ, 36V power switch with current-mode control delivers over-current protection. The switching frequency of the device is adjustable from 300kHz to 1.6MHz, which enables flexibility between efficiency and component size.
The RT4539 is housed in the 1.71mm x 2.371mm (BSC) WL-CSP-20B, with a pitch 0.4mm package.
Features
- 2.7V to 24V wide operating input voltage
- High output voltage up to 36V
- 10.04mA to 35mA programmable channel current
- Channel current regulation with accuracy ±3% and matching ±2%
- Dimming controls
- Direct PWM dimming up to 20kHz and minimum on-time to 400ns
- PWM to analog dimming up to 20kHz with 9-bit resolution
- PWM Pin and/or I2C-controlled with programmable linear at 12-bits or exponential at 11-bits brightness control
- Digitally advanced sloping for smooth dimming
- Adjustable dimming mode control
- Adjustable advanced brightness control
- Adjustable switching frequency of boost converter from 300kHz to 1.6MHz
- PFM function for high efficiency at light load
- Programmable spread spectrum scheme and edge rate control minimize switching noise and improve EMI performance
- Protections
- LED Strings open detection
- LED Strings short protection
- Programmable current limit of boost
- Programmable over-voltage protection level
- Over-temperature protection
- Integrated memory by MTP
- 20-ball WL-CSP package, with 0.4mm pitch
Applications
- Backlight
- Tablets
- Notebooks
Simplified Application Circuit
Pin Configuration
Functional Block Diagram
Veröffentlichungsdatum: 2023-06-30
| Aktualisiert: 2023-07-18
