ROHM Semiconductor Nano Cap™ 650-V-GaN-HEMT-Leistungsstufen-ICs
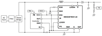
ROHM Semiconductor Nano Cap™ 650-V-GaN-HEMT-Leistungsstufen-ICs sind für anspruchsvolle Elektroniksysteme ausgelegt. Diese ICs zeichnen sich durch eine Mischung aus hoher Leistungsdichte und hohem Wirkungsgrad aus. Die Bauteile enthalten einen 650-V-Anreicherungs-GaN-HEMT und einen Siliziumtreiber. Die Nano Cap 650-V-GaN-HEMT-Leistungsstufen-ICs von ROHM Semiconductor eignen sich hervorragend für Applikationen, die Industrieanlagen, Netzteile, Brückentopologie und Adapter umfassen.Merkmale
- Nano-Kondensator mit integriertem Ausgang wählbarer 5-V-LDO
- Langfristiges Support-Produkt für Industrieapplikationen
- Großer Betriebsbereich für VDD-Pin-Spannung
- Großer Betriebsbereich für IN-Pin-Spannung
- Niedriger VDD-Pin- und Betriebsstrom
- Geringe Laufzeitverzögerung
- Hohe dv/dt-Immunität
- Einstellbare Gate-Treiberstärke
- Leistungsfähiger Signalausgang
- VDD UVLO-Schutz
- Übertemperaturschutz
Applikationen
- Industrieanlagen
- Netzteile mit hoher Leistungsdichte
- Nachfrage nach hohem Wirkungsgrad
- Brückentopologie, wie z. B. Totem-Pole-PFCs
- LLC-Netzteile
- Adapter
Videos
Infografik
Veröffentlichungsdatum: 2023-07-19
| Aktualisiert: 2025-05-20
