ROHM Semiconductor Strommessverstärker der Baureihe BD142x für Fahrzeuganwendungen

Die Strommessverstärker der Serie BD142x von ROHM Semiconductor sind für die präzise und zuverlässige Strommessung in Fahrzeuganwendungen konzipiert. Die Bauelemente der BD142x Baureihe Bauteile von ROHM Semiconductor arbeiten über einen weiten Versorgungsspannungsbereich, wobei die Modelle 2,7 V bis 18 V unterstützen und über einen weiten Gleichtaktspannungsbereich von -14 V bis +80 V verfügen. Die analoge Ausgangsspannung bietet mehrere Gain-Optionen von 20 V/V bis 100V/V zugeschnitten auf verschiedene Sensoranforderungen. Die mitgelieferten angepassten Verstärkungswiderstände minimieren Verstärkungsfehler und die Offsetspannung. Der niedrige Eingangsruhestrom von 1µA reduziert den Offset im Querwiderstandspfad und gewährleistet hohe Genauigkeit und eine hohe Leistung in anspruchsvollen Umgebungen.

Merkmale

  • AEC-Q100-qualifiziert
  • Großer Gleichtaktspannungsbereich
  • Hohe Genauigkeit
  • Niedrige Offsetspannung
  • Geringer Eingangsruhestrom

Applikationen

  • On-Board-Ladegeräte
  • DC/DC-Wandler
  • Elektrische Kompressoren

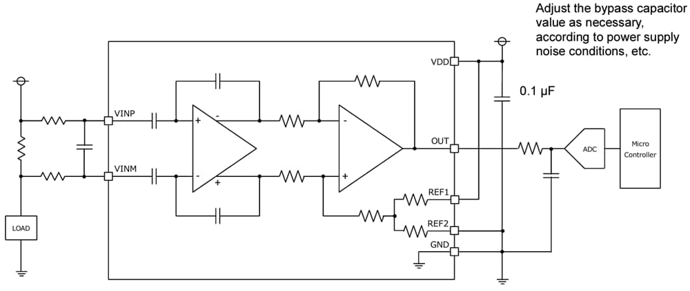
Typische Applikationsschaltung

Applikations-Schaltungsdiagramm - ROHM Semiconductor Strommessverstärker der Baureihe BD142x für Fahrzeuganwendungen
View Results ( 7 ) Page
Teilnummer Datenblatt Verpackung/Gehäuse Versorgungsspannung - Max. Verstärkung V/V
BD14230FVJ-CE2 BD14230FVJ-CE2 Datenblatt TSSOP-B8J 5.5 V 20 V/V
BD14231FVJ-CE2 BD14231FVJ-CE2 Datenblatt TSSOP-B8J 18 V 50 V/V
BD14211G-LATR BD14211G-LATR Datenblatt SSOP-6 5.5 V 50 V/V
BD14221G-CTR BD14221G-CTR Datenblatt SSOP-6 5.5 V 50 V/V
BD14222G-CTR BD14222G-CTR Datenblatt SSOP-6 5.5 V 100 V/V
BD14232FVJ-CE2 BD14232FVJ-CE2 Datenblatt TSSOP-B8J 18 V 100 V/V
BD14220G-CTR BD14220G-CTR Datenblatt SSOP-6 5.5 V 25 V/V
Veröffentlichungsdatum: 2025-01-07 | Aktualisiert: 2025-06-16