ROHM Semiconductor BD14210G-LA Strommessverstärker
Der ROHM Semiconductor BD14210G-LA Strommessverstärker verfügt über einen großen Gleichtaktspannungsbereich von -0,2 V bis 26 V und eine Gain-Genauigkeit von ±1 % (max.). Der angepasste Gain-Widerstand des Verstärkers reduziert Verstärkungsfehler und ermöglicht eine niedrige Offsetspannung. Im typischen Zustand beträgt der Eingangsruhestrom 1µA (typisch) und der Verstärkungsfehler muss nicht angepasst werden. Dieser BD14210G-LA Strommessverstärker wird bei einem Versorgungsspannungsbereich von 2,7 V bis 5,5 V und einem Temperaturbereich von -40°C bis 125°C betrieben. Der BD14210G-LA Strommessverstärker eignet sich hervorragend für den Einsatz in Industrieanlagen, Telekommunikationsausrüstungen und für die Überstrom-Erkennung.Merkmale
- Produkt mit langjährigem Support für industrielle Anwendungen
- Gain-Genauigkeit: ±1,0 % (max.)
- Niedrige Offsetspannung
- Geringer Eingangsruhestrom
Applikationen
- Industrie-Ausstattung
- Telekommunikationsausstattung
- Überstromerkennung
Technische Daten
- Versorgungsspannungsbereich: 2,7 V bis 5,5 V
- Ruhestrom (typisch): 170 μA
- Abmessungen: 2,9 mm x 2,8 mm x 1,25 mm
- Gleichtaktspannungsbereich: -0,2 V bis 26 V
- Gain: 20 V/V (typisch)
- -40 °C bis +125 °C Betriebstemperaturbereich
Videos
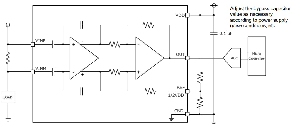
Applikations-Schaltungs-Diagramm
Veröffentlichungsdatum: 2023-05-17
| Aktualisiert: 2025-04-18
