ROHM Semiconductor BD2062FJ/BD2066FJ 2.4A High Side Switch ICs
ROHM's BD2062FJ/BD2066FJ 2.4A Current Limit High Side Switch ICs are dual-channel high side switch ICs with over-current protection for use in Universal Serial Bus (USB) power supply lines. Its switch unit has two channels of N-Channel power MOSFET. Over-current detection circuit, thermal shutdown circuit, under-voltage lockout, and soft-start circuit are built-in. Typical applications include brushless DC motor control, stepper motor control, PLC, AC servo, blood pressure monitor, DVR/DVS, PPC (Plain Paper Copier), data management for remote healthcare, and embedded PCs.Features
- Low on-resistance 80mΩ MOSFET Switch
- 1A Continuous current load
- Control Input Logic
- Active-Low: BD2062FJ
- Active-High: BD2066FJ
- Soft start circuit
- Over-current detection
- Thermal shutdown
- Under-voltage lockout
- Open drain error flag output
- Reverse-current protection when the power switch off
- ESD protection
Applications
- Motor Control: Brushless DC
- PLC (Programmable Logic Controller)
- AC Servo
- Blood Pressure Monitor
- DVR/DVS
- Motor Control: Stepper Motor
- PPC (Plain Paper Copier)
- Motor Control: Brushed DC
- Data Management Apparatus for Remote Healthcare
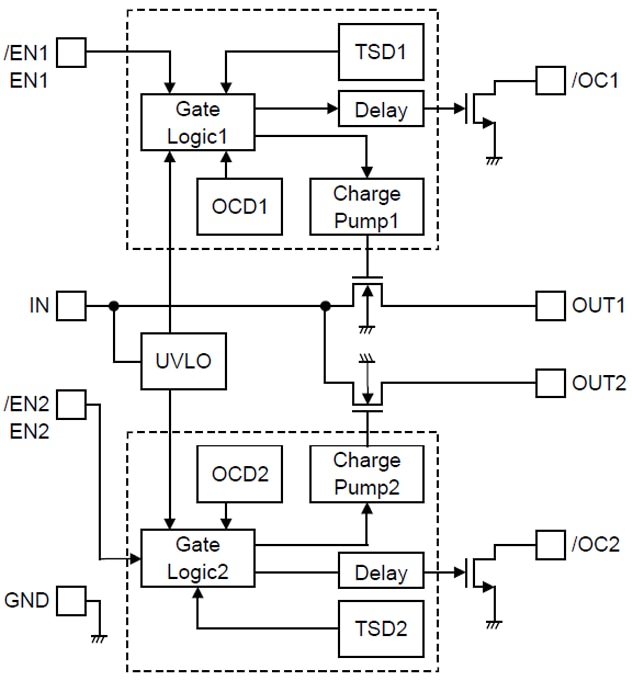
Block Diagram
Veröffentlichungsdatum: 2015-01-20
| Aktualisiert: 2022-03-11
