ROHM Semiconductor BD28C5xFJ-LB PWM-DC/DC-Wandler-ICs
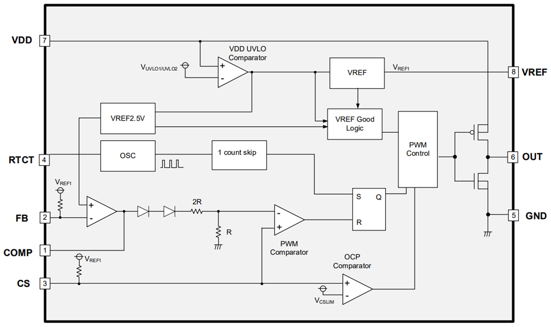
Die BD28C5xFJ-LB PWM-DC/DC-Wandler-ICs von ROHM Semiconductor bieten ein optimales System für alle Produkte, die eine Steckdose benötigen. Dieser IC ermöglicht einfachere Designs verschiedener stromsparender, elektrischer Wandler und unterstützt nicht isolierte und isolierte Bauteile. Dieser IC verfügt über eine Reihe von VDD -UVLO, die sowohl Si- als auch SiC-MOSFETs unterstützt. Externe Schaltnetzteile können durch den Anschluss eines Stromerkennungswiderstands flexibel gestaltet werden. Der Strom wird in jedem Zyklus begrenzt und das Einschwingverhalten sowie hervorragende Bandbreitenleistungen werden demonstriert, da eine Strommodussteuerung verwendet wird. Die Schaltfrequenz kann auf dem BD28C5xFJ-LB von ROHM Semiconductor über einen externen Widerstand und einen Kondensator auf dem RTCT-pin eingestellt werden.Merkmale
- PWM-Strommodus-Verfahren
- Geringer Stromverbrauch
- VDD Pin, UVLO-Funktion
- Überstromschutzfunktion pro Zyklus
- Schaltfrequenz-Einstellungs-Pin
Applikationen
- Industrie-Ausstattung
- PV-Umrichter
Technische Daten
- 6,90 V bis 28,00 V Eingangsspannungsbereich
- Schaltstrom: 2,0 mA (max.)
- Einschaltstrom: 60 μA (typisch)
- -40 °C bis +125 °C Betriebstemperaturbereich
Videos
Blockdiagramm
Veröffentlichungsdatum: 2024-08-12
| Aktualisiert: 2025-08-24
