ROHM Semiconductor BD6047AGUL-E2 Ladungsschutz-IC
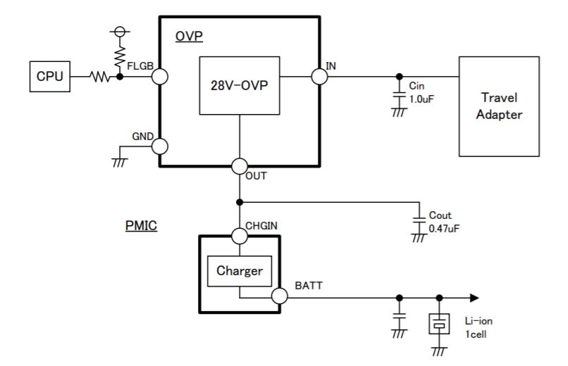
Der BD6047AGUL-E2 Lade Schutz-IC von ROHM Semiconductor verfügt über einen eingebauten Feldeffekttransistor (FET) und schützt die Bauteile vor der abnormalen Eingangsspannung am USB-Anschluss. Dieser Ladungsschutz-IC verhindert die durch die USB-Rückwärtssteckung verursachte negative Spannung ohne zusätzliche Komponenten. Der IC BD6047AGUL-E2 bietet Überstromschutz, thermische Abschaltung und Überspannungsschutz. Dieser Ladungsschutz-IC arbeitet im Temperaturbereich von -40 °C bis 85 °C und im Eingangsspannungsbereich von 2,2 V bis 28 V. Der BD6047AGUL-E2 IC bietet einen Spannungsschutzbereich von ±30 V, eine Verlustleistung von 900 mW und eine typische Einschaltverzögerung von 6 msec. Typische Applikationen sind Mobiltelefone, MP3-Player, digitale Fotokameras, PDA, IC-Recorder, Game-Controller und Handheld-Spiele.Merkmale
- Überspannungsschutz bis zu 30 V
- Schutz vor negativer Spannung bis zu -30 V
- Überspannungsabschaltung (OVLO)
- Unterspannungssperre (UVLO)
- Überstromschutz
- Thermische Abschaltung
Technische Daten
- Betriebstemperaturbereich: -40 °C bis +85 °C
- Eingangsspannungsbereich: 2,2 V bis 28 V
- Spannungsschutzbereich : ±30 V
- Verlustleistung: 900 mW
- Typische Einschaltverzögerung: 6 ms
- Versorgungs-Ruhestrom: 80 μA
Applikationen
- Handys
- MP3-Player
- Digitale Fotokamera
- IC-Recorder
- Elektronisches Wörterbuch
- Handheld-Spiel
- Spiele-Controller
- Camcorder
- Bluetooth-Kopfhörer
Applikations-Schaltung
Blockdiagramm
Veröffentlichungsdatum: 2021-02-23
| Aktualisiert: 2022-03-11
