ROHM Semiconductor BD621x0AEFJ Evaluierungsboards
Die BD621x0AEFJ Evaluierungsboards von ROHM Semiconductorsind zur Nutzung der BD62130AEFJ (3 A), BD62120AEFJ (2 A) und BD62110AEFJ (1 A) DC-Bürstenmotortreiber ausgelegt. Die BD621x0AEFJ Evaluierungsboards bieten einen integrierten Ein Kanal-H-Brückenmotortreiber für DC-Bürstenmotor-Applikationen. Die Treiber liefern einen hohen Wirkungsgrad durch ein PWM-signal direkt zu den Eingangspins.Die BD621x0AEFJ Evaluierungsboards von ROHM verfügen über integrierte Schutzschaltungen in den ICs, was zu einer hohen Zuverlässigkeit beiträgt.
Applikationen
- Elektrokleingeräte
- Fabrikautomatisierung
- Robotik
- POS (Point of Sales)-Geräte
- Spielautomaten
- Scanner
- Drucker
- DC-Bürstenmotor
Betriebsbedingungen
Layouts
Board-Einrichtung
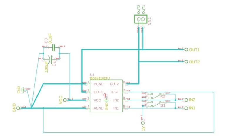
Schaltschema
Veröffentlichungsdatum: 2022-08-05
| Aktualisiert: 2024-01-31
