ROHM Semiconductor BD7696FJ Blindleistungskompensations-Controller-IC
Der ROHM Semiconductor BD7696FJ Blindleistungskompensations-Controller-IC (PFC) eignet sich für alle Produkte, die eine Verbesserung des Leistungsfaktors erfordern. Dieser PFC Controller-IC arbeitet im Boundary Conduction-Modus (BCM) und ermöglicht durch Nullstromerkennung (Zero Current Detection, ZCD) eine Reduzierung der Schaltverluste und des Rauschens. Der PFC Controller-IC BD7696FJ enthält eine Schaltung zur Verringerung der gesamten Oberschwingungsverzerrung (Total Harmonics Distortion, THD) und unterstützt IEC61000-3-2 der Klasse-C. Dieser PFC Controller-IC wird in einem Temperaturbereich von -40 °C bis 105 °C betrieben. Der BD7696FJ Controller-C zeichnet sich durch einen niedrigen Stromverbrauch, einen Kurzschlussschutz am Eingang des Fehlerverstärkers und eine stabile MOSFET Gate-Ansteuerung aus. Der BD7696FJ IC eignet sich hervorragend für den Einsatz in Beleuchtungsausrüstungen, AC-Adaptern, Fernsehern und Kühlschränken.Merkmale
- Beinhaltet PFC im Boundary Conduction-Modus
- Schaltung mit niedrigem THD-Wert
- Geringer Stromverbrauch
- Bietet VCC UVLO-Funktion
- ZCD durch Hilfswicklung
- Statischer OVP durch den VS-Pin
- Kurzschlussschutz am Eingang des Fehlerverstärkers
- Verfügt über einen stabilen MOSFET Gate-Drive
- Bietet Soft-Start
- 12 V bis 38 V VCC -Eingangsspannungsbereich
- 0,60 mA Betriebsstrom
- Betriebstemperaturbereich: -40 °C bis +105 °C
Applikationen
- Beleuchtungsausrüstung
- AC-Adapter
- TV
- Kühlschrank
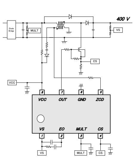
Typische Applikations-Schaltung
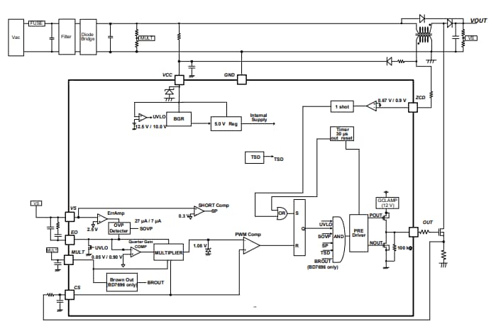
Blockdiagramm
Veröffentlichungsdatum: 2023-05-31
| Aktualisiert: 2023-07-10
