ROHM Semiconductor BD800M5Wxxx-C Low-Dropout-Regler (LDO)

Die Low-Dropout-Regler (LDO) der Baureihe BD800M5Wxxx-C von ROHM Semiconductor sind Linearregler, die als Produkte mit geringem Stromverbrauch für Netzteile in Fahrzeuganwendungen ausgelegt sind. Diese Bauteile sind ausgelegt für eine absolute Maximalspannung von bis zu 45 V und können bis zu 500 mA für den Ausgangsstrom mit niedrigem Stromverbrauch von 17 μA (typisch)   betrieben werden. Mit den LDO-Reglern der Baureihen BD800M5WFPJ-C und BD800M5WHFP-C kann der Ausgang mit einer   hohen Genauigkeit von ± 2 % geregelt werden. Der Baureihe BD800M5WFP2-C bietet eine Genauigkeit von bis zu ±2,5 %. Die Ausgangsspannung kann über einen externen Widerstandsteiler, der mit dem Einstellungs-Pin verbunden ist, zwischen 1,2 V und 16,0 V eingestellt werden. Diese LDO-Regler eignen sich hervorragend für Applikationen, die eine direkte Verbindung zur Batterie und einen geringen Stromverbrauch erfordern.  

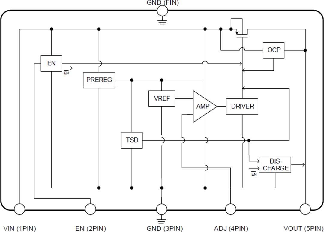
Ein logisches „HIGH“ am EN-Pin schaltet die Bauteile ein, und auf der anderen Seite werden die Bauteile gesteuert, um einen logischen „LOW“-Eingang zum EN-Pin zu deaktivieren. Die BD800M5WFPJ-C, BD800M5WHFP-C und BD800M5WFP2-C verfügen über einen integrierten Überstromschutz zum Schutz vor Schäden, die durch einen Kurzschluss oder eine Überlast verursacht werden. Darüber hinaus enthalten diese Bauteile einen Übertemperaturschutz zur Vermeidung von Schäden durch Überhitzung. Außerdem sind Keramikkondensatoren mit niedrigem ESR für die Phasenkompensation ausreichend anwendbar.

Der BD800M5WFPJ-C wird in einem TO-252-J5-Gehäuse, der BD800M5WHFP-C in einem HRP-5-Gehäuse und der BD800M5WFP2-C in einem TO-263-5-Gehäuse angeboten. Alle drei LDO-Regler von ROHM Semiconductor sind für den Einsatz in Fahrzeuganwendungen gemäß AEC-Q100 Klasse 1 qualifiziert.

Merkmale

  • Qualifiziert gemäß AEC-Q100 Klasse 1
  • Betriebseingangsbereich: 3 V bis 42 V
  • Geringe Stromaufnahme: 17 µA (typisch)
  • Ausgangsstrombelastbarkeit: 500 mA
  • Hohe Ausgangsspannungsgenauigkeit
    • BD800M5WFPJ-C, BD800M5WHFP-C: ±2 %
    • BD800M5WFP2-C: ±2,5 %
  • Ausgangsspannung: 1,2 V bis 16,0 V
  • EN-Funktion (Ausgangs-Abschaltfunktion)
  • Überstromschutz (OCP)
  • Übertemperaturschutz (TSD)
  • Betriebstemperaturbereich: -40 °C bis +150 °C
  • Gehäuse
    • BD800M5WFPJ-C: TO-252-J5 (6,60 mm x 10,10 mm x 2,38 mm)
    • BD800M5WHFP-C: HRP-5 (9,395 mm x 10.540 mm x 2,005 mm)
    • BD800M5WFP2-C: TO-263-5 (10,16 mm x 15,10 mm x 4,70 mm)

Applikationen

  • Antriebsstrang
  • Karosserie
  • Audiosysteme
  • Navigationssysteme

Blockdiagramm

Blockdiagramm - ROHM Semiconductor BD800M5Wxxx-C Low-Dropout-Regler (LDO)

Pin-Bezeichnungen

Technische Zeichnung - ROHM Semiconductor BD800M5Wxxx-C Low-Dropout-Regler (LDO)
Veröffentlichungsdatum: 2020-10-14 | Aktualisiert: 2024-10-22