ROHM Semiconductor BD8306MUV-EVK-001 Evaluierungsboard
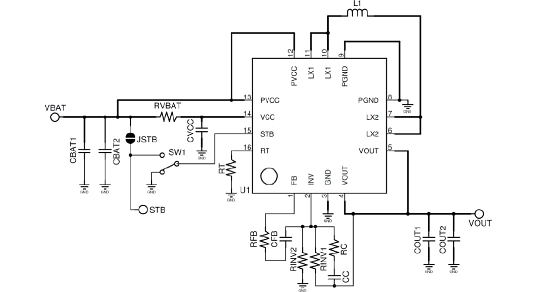
Das BD8306MUV-EVK-001 Evaluierungsboard von ROHM Semiconductor ist eine Demonstrationsplattform für den BD8306MUV 2,0-A-MOSFET-Auf-/ Abwärtswandler. Der BD8306MUV erzeugt eine Ausgangsspannung von 3,3 V (Buck-Boost) aus zwei- oder dreizelligen Alkaline-Batterien oder einer einzelligen Lithium-Ionen-Batterie mit nur einer Induktivität. Dieses Bauteil verwendet das ursprüngliche Buck-Boost-Antriebssystem und erzeugt eine effizientere Stromversorgung als ein herkömmliches SEPIC-System oder ein H-Brücken-Schaltregler.Das Evaluierungsboard BD8306MUV-EVK-001 von ROHM Semiconductor enthält einen vormontierten BD8306MUV-Abwärts/Aufwärtswandler in einem VQFN-EP-16-Gehäuse. Das Evaluierungsboard bietet eine Beispiel-Referenzschaltung auf Basis des BD8306MUV. Die Referenzschaltung liefert 3,3 V aus einer Eingangsspannung von 2,8 V bis 5,5 V mit einer einzigen Spule. Das Evaluierungsboard enthält auch Prüfpunkte für wichtige Signale.
Merkmale
- Eingangsspannung: 2,8 V bis 5,5 V
- Ausgangsspannung: 3,3 V
- Maximaler Ausgangsstrom: 10 A
- Betriebsfrequenz: 1,0 MHz
- 1,6 V UVLO-Erkennungsspannung
- 1,7 V UVLO-Freigabespannung
- 40 mm x 40 mm 4-Lagen PCB
Applikations-Schaltung
Veröffentlichungsdatum: 2021-08-05
| Aktualisiert: 2022-03-11
