ROHM Semiconductor ROHM Abwärtswandler BD9G341AEFJ mit integriertem FET
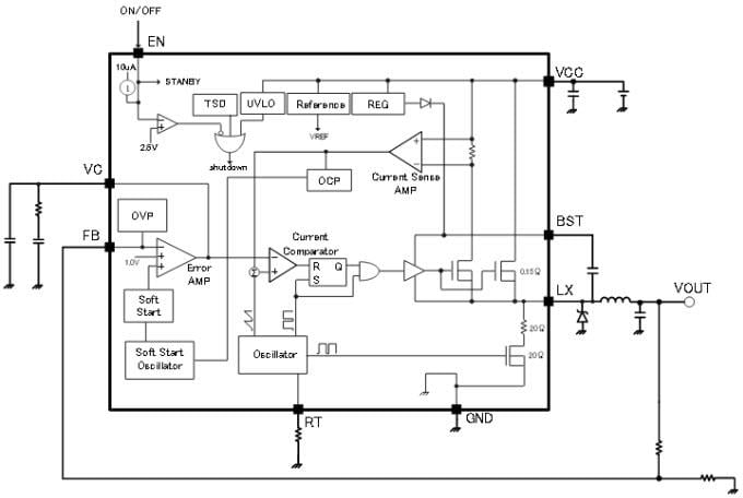
Der Abwärts-Schaltregler ROHM BD9G341AEFJ ist mit einem integrierten 150-mΩ-Leistungs-MOSFET ausgestattet. Die Current-Mode-Architektur liefert ein schnelles Einschwingverhalten und eine unkomplizierte Einrichtung der Phasen-Kompensation. Betriebsfrequenzen sind zwischen 50 kHz und 750 kHz programmierbar. Zusätzlich gibt es Schutzfunktionen wie Überspannungsschutz, thermische Abschaltung und Unterspannungssperre. Sowohl die Unterspannungssperre als auch die Hysterse können über einen externen Widerstand eingestellt werden.Merkmale
- Wide 12V to 76V input voltage range
- Integrated 80V/3.5A/150mΩ NchFET
- Current mode
- Variable frequency from 50kHz to 750kHz
- Accurate reference voltage.( 1V ±1.5 %)
- Precision ENUVLO threshold (±3%)
- Soft-start function
- 0uA standby current
- OCP, UVLO, TSD, overvoltage protection (OVP)
- Thermally enhanced HTSOP-J8 package
Applikationen
- Industrial distributed power
- Battery-powered equipment
Block Diagram
Videos
Veröffentlichungsdatum: 2015-08-18
| Aktualisiert: 2022-03-11
