ROHM Semiconductor BD9S402MUF-C Synchroner DC/DC-Einzel-Abwärtswandler
Der ROHM Semiconductor BD9S402MUF-C synchrone DC/DC-Einzel-Abwärtswandler enthält Leistungs-MOSFETs mit einem niedrigen Einschaltwiderstand in einem VQFN16FV3030-Gehäuse. Der BD9S402MUF-C bietet einen Strom von bis zu 4 A und eine hohe Schaltfrequenz von 2,2 MHz. Das Bauteil liefert aufgrund der Strommodusregelung ein schnelles Einschwingverhalten.Der BD9S402MUF-C synchrone DC/DC-Einzel-Abwärtswandler von ROHM benötigt nur wenige externe Komponenten und enthält eine integrierte Phasenkompensationsschaltung.
Merkmale
- QuiCur™
- Nano Pulse Control™
- AEC-Q100-qualifiziert
- Unterstützende Produkte für die funktionale Sicherheit im Automotive-Bereich
- Synchroner DC/DC-Einzel-Abwärtswandler
- Einstellbare Soft-Start-Funktion
- Ausgangsentladungsfunktion
- Power-Good-Ausgang
- Unterspannungssperre (UVLO)
- Kurzschluss-Sicherung (SCP)
- Ausgangs-Überspannungsschutz (OVP)
- Überstromschutz (OCP)
- Übertemperaturschutz (TSD)
- QFN-Gehäuse mit benetzbarer Flanke
Applikationen
- Automotive-Ausstattung
- Weitere Elektronikgeräte
Technische Daten
- Eingangsspannung: 2,7 V bis 5,5 V
- Ausgangsspannungseinstellung: 0,6 V bis VPVIN x 0,75 V
- Ausgangsstrom: 4 A (max.)
- Schaltfrequenz: 2,2 MHz (typisch)
- High-Side-FET-Einschaltwiderstand: 60 mΩ (typisch)
- Low-Side-FET-Einschaltwiderstand: 35 mΩ (typisch)
- Abschaltstrom: 0 μA (typisch)
- Betriebstemperatur: -40 °C bis +125 °C
Weitere Ressourcen
Typische Applikations-Schaltung
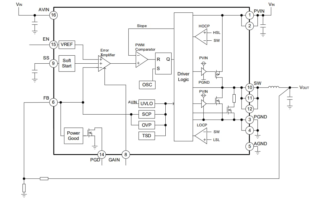
Blockdiagramm
Veröffentlichungsdatum: 2022-09-30
| Aktualisiert: 2023-03-15
