ROHM Semiconductor BDx0C0AFPS 1-A-LDO-Regler mit festem Ausgang
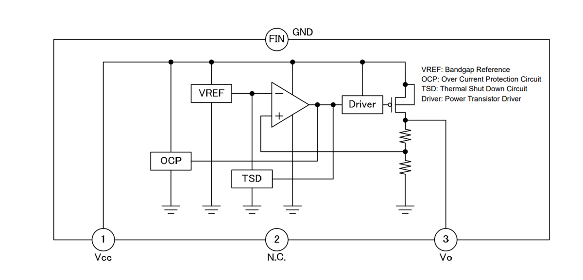
Die BDx0C0AFPS 1-A-LDO-Regler mit festem Ausgang von ROHM Semiconductor sind als Regler mit niedriger Sättigung ausgelegt, die eine langfristige Unterstützung auf dem Industriemarkt gewährleisten. Diese ICs verfügen über einen integrierten Übersteuerungsschutz zum Schutz des Bauteils bei Kurzschluss des Ausgangs und eine thermische Abschaltung zum Schutz des Bauteils bei Überlastbedingungen. Die BDx0C0AFPS 1-A-LDO-Regler mit festem Ausgang werden in einem Temperaturbereich von -40°C bis 105°C betrieben und sind in einem TO25S-3-Gehäuse verfügbar. Zu den typischen Applikationen gehören audiovisuelle Geräte, FPDs, Fernseher, PCs, Industrieanlagen und andere Unterhaltungselektronik.Merkmale
- Produkt mit langjährigem Support für industrielle Anwendungen
- Niedrige Sättigung mit PDMOS-Ausgang
- Eingebauter Überstromschutz, der die Zerstörung des IC durch Ausgangskurzschlüsse verhindert
- Eingebauter thermischer Abschaltkreis zum Schutz des IC vor thermischen Schäden durch Überlastung
- Kondensator für niedrige ESR
Technische Daten
- Ausgangsstrombelastbarkeit: 1 A
- Hohe Genauigkeit der Ausgangsspannung von ±1 %
- Betriebstemperaturbereich: -40 °C bis +105 °C
Applikationen
- Audiovisuellen Geräten
- FPDs
- Fernsehgeräte
- PCs
- Andere Verbrauchergeräte
Blockdiagramm
Typisches Applikations-Schaltungsdiagramm
Applikationshinweise
Veröffentlichungsdatum: 2021-03-23
| Aktualisiert: 2022-03-11
