ROHM Semiconductor BDxIC0JEFJ 1 A LDO-Regler
ROHM Semiconductor BDxIC0JEFJ 1 A Low-Dropout-Regler (LDO) sind in festen und variablen Ausgangsoptionen erhältlich. Die Ausgangsspannung der variablen Ausgangsspannungsregler kann mit externen Widerständen von 0,8 V bis 4,5 V geändert werden. Diese Regler verfügen über eine Ausgangsspannungsgenauigkeit von ±1 %, einen Abschaltmodus von μA und eine eingebaute Überstromschutzschaltung (OCP). Die BDxIC0JEFJ Regler sind in einem HTSOP-J8-Gehäuse und in Abmessungen von 4,90 mm x 6 mm x 1 mm verfügbar. Diese Regler werden in digitalen Haushaltsgeräten und Keramikkondensatoren verwendet.Merkmale
- ±1 % Genauigkeit Spannung Ausgangsspannung
- Maximaler Ausgangsstrom von 1 A
- Integrierte Überstromschutzschaltung (OCP)
- Eingebauter Übertemperaturschutz (TSD)
- 0 μA Typischer Abschaltstrom
- Eingangsspannungsbereich: 2,4 V bis 5,5 V
- Ausgangsspannungsbereich: 0,8 V bis 4,5 V (variabler Typ)
- Ausgangsspannung: 1 V/1,2 V/1,25 V/1,5 V/1,8 V/2,5 V/2,6 V/3 V/3,3 V (fester Typ)
- -25 °C bis 85 °C Betriebstemperaturbereich
- RoHS-konform
Applikationen
- Digitale Haushaltsgeräte
- Keramikkondensatoren
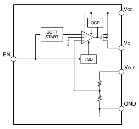
Variabler Ausgangsspannungstyp — Blockdiagramm
Block Ausgang Spannung Typ Blockdiagramm
Typische Applikations-Schaltung
Veröffentlichungsdatum: 2025-05-19
| Aktualisiert: 2025-06-26
