ROHM Semiconductor BH1730FVC Ambient Light Sensor
ROHM Semiconductor BH1730FVC Ambient Light Sensor is a digital 16-bit serial output type ambient light sensor IC for the I2C bus interface. This device is the most suitable to obtain the ambient light data for adjusting the LCD backlight power of a TV or mobile phone. It is possible to detect a very wide range of light intensity (0.008 - 65535 lx ). The BH1730FVC IC features include an I2C bus interface, illuminance to digital converter, a very wide range, and high resolution, and low current by power-down function. Typical applications for this device include LCD TV, mobile phone, notebook, PC, portable game machine, digital camera, digital video camera, PDA, and LCD display.Features
- I2C bus interface f/s mode support
- 2 outputs with peak wavelengths of visible light and infrared light respectively
- Illuminance to digital converter
- Low current by power down function
- 50Hz / 60Hz light noise reject function
- Built-in interrupt function
- Sensitivity adjustment function for compensation for illuminance decrease by optical window
Specifications
- 2.4V to 3.6V supply voltage range
- 150µA current consumption
- 0.85µA power-down current
- -40°C to 85°C operating temperature range
Applications
- LCD TV
- Mobile phone
- Tablet PC
- Note PC
- Digital camera
- Portable game machine
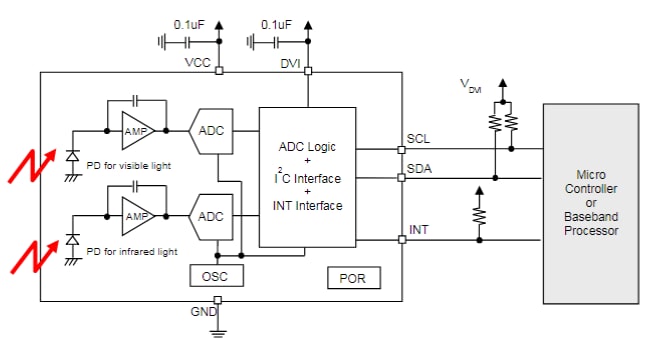
Typical Application Circuit
Veröffentlichungsdatum: 2013-01-18
| Aktualisiert: 2022-03-11
