ROHM Semiconductor BM2P060MF-EVK-001 Evaluierungsboard
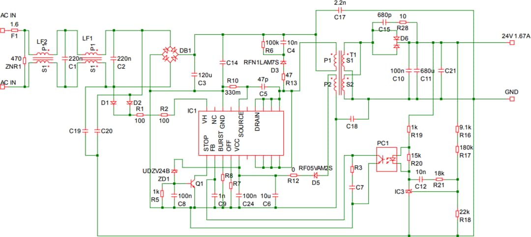
Das BM2P060MF-EVK-001 Evaluierungsboard von ROHM Semiconductor ist eine Demonstrationsplattform für den BM2P061MF-Z PWM-DC/DC-Wandler. Das BM2P061MF-Z bietet ein optimales System für Applikationen, die über einen elektrischen Ausgang verfügen. Dieses Bauteil unterstützt isolierte Stromversorgungen und ermöglicht einfache Designs von elektrischen Wandlern mit geringem Stromverbrauch. Der BM2P061MF-Z DC/DC-Wandler bietet durch die Integration eines 650-V-Schalt-MOSFETs und eines externen Stromerkennungswiderstands ein hohes Maß an Flexibilität bei der Entwicklung von Stromversorgungen.Das Evaluierungsboard BM2P060MF-EVK-001 von ROHM Semiconductor enthält einen BM2P061MF-Z PWM-DC-DC-Wandler in einem SOP-20A-Gehäuse. Das Evaluierungsboard enthält eine Beispiel-Referenzschaltung für einen isolierten Sperrwandler, der mit PWM gesteuert wird. Die Referenzschaltung gibt eine isolierte Spannung von 24 V bei einem Eingang von 90 VAC bis 264 VAC aus, mit einem maximalen Ausgangsstrom von 1,67 A.
Merkmale
- Eingangsspannungsbereich: 90 V bis 264 V, 23,0 V (VIN) (typisch)
- Eingangsfrequenz (fLINE): 47 Hz bis 63 Hz
- Ausgangsspannungsbereich: 22,8 bis 25,2 V, 24,0 V (VOUT1) (typisch)
- Ausgangsstrombereich (IOUT1): 0 A bis 1,67 A
- Maximale Ausgangsleistung (POUT): 40 W
- Typische Standby-Eingangsleistung (PINSTBY): 47 mW
- Typischer Stromversorgungswirkungsgrad (η): 91 %
- Typische Ausgangswelligkeitsspannung (Vripple): 0,10 VPP
- Betriebstemperaturbereich (Topr): -10 °C bis +65 °C
- PCB: 16,0 mm x 55,0 mm
Erforderliche Ausrüstung
- Stromversorgung, 100 W oder höher: 90 VAC bis 264 VAC
- Maximale Last: 2 A
- DC-Voltmeter
Board-Layout
Verbindungsdiagramm
Applikations-Schaltung
Veröffentlichungsdatum: 2021-08-05
| Aktualisiert: 2022-03-11
