ROHM Semiconductor BM62300MUV Bürstenloser 3-Phasen-Motor-Vortreiber
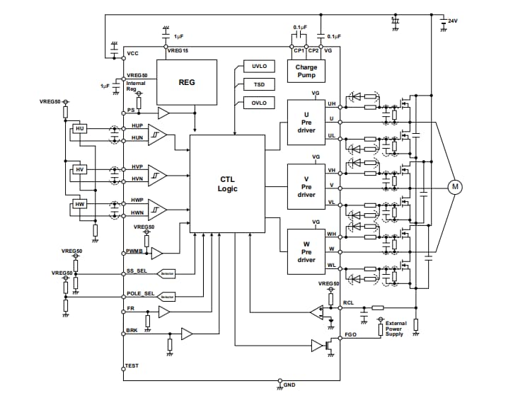
Der 3-phasige bürstenlose Motor-Vortreiber BM62300MUV von ROHM Semiconductor unterstützt eine 24-V-Stromversorgung, die den in einem externen Leistungstransistor eingebauten Motortreiber steuert. Der BM62300MUV Vor-Treiber erfasst die Rotorposition über drei Hall-Sensoren. Darüber hinaus sorgt der ROHM BM62300MUV Vor-Treiber für einen leisen und vibrationsarmen Betrieb, indem er den Ausgangsstrom in eine Sinuskurve umwandelt.Merkmale
- Unterstützt einen externen Leistungstransistor (Nch+Nch)
- Eingebaute Aufwärtsspannungsschaltung
- 3 Hall Sinuswelle 180 Grad Elektroantrieb
- Automatische Einstellung des Steigungswinkels
- Drehzahlregelung am PWM-Eingang
- Sanftanlauf-Funktion
- Auswahl der Anzahl der Pole
- Strombegrenzungsfunktion
- Eingebaute Energiesparfunktion
- Drehrichtungseinstellungen
- Kurzschlussbegrenzung
- Mehrere integrierte Schutzfunktionen (Schutz vor schneller Drehung, Schutz vor langsamer Drehung, Überspannungsschutz (OVLO), Unterspannungsschutz (UVLO), thermische Abschaltung (TSD))
Applikationen
- Lüftermotor
- Motor für Pumpe
- Deckenventilator
- Sonstige allgemeine Endverbrauchergeräte
Technische Daten
- Eingangsspannungsbereich: 8 V bis 28 V
- Externe obere Leistungstransistor-Gate-Treiber-Spannung: VCC + 7,5 V (typisch)
- Externer untere Leistungstransistor Gate-Treiber-Spannung: 9,0 V (typ.)
- Schaltfrequenz: 40 kHz (typisch)
- Standby-Strom: 0,6 mA (typisch)
- Betriebstemperaturbereich: -25 °C bis +85 °C
Typische Applikations-Schaltung
Blockdiagramm
Veröffentlichungsdatum: 2021-09-15
| Aktualisiert: 2022-03-11
