ROHM Semiconductor RB-D62Q1534TB48 Referenzboard

Das Referenzboard RB-D62Q1534TB48 von ROHM Semiconductor  ist eine vielseitige Evaluierungsplattform, mit der die Fähigkeiten des LAPIS CMOS 16-bit-RISC-Mikrocontrollers (MCU) ML62Q1534 demonstriert werden können. Der für Energieeffizienz und robuste Verarbeitung optimierte Hochleistungs-MCU ist für eine Vielzahl von Anwendungen geeignet, darunter Haushaltsgeräte, Industrieanlagen und IoT-Geräte.

Das Board RB-D62Q1534TB48 von ROHM Semiconductor integriert die fortschrittlichen Funktionen des Bauelements ML62Q1534, wie z. B. mehrere Kommunikationsschnittstellen, Hochgeschwindigkeitsverarbeitung und stromsparender Betrieb, und bietet damit Entwicklern ein leistungsfähiges Werkzeug für das schnelle Prototyping und Testen. Mit umfassenden Support-Ressourcen und einem benutzerfreundlichen Design vereinfacht das Board RB-D62Q1534TB48 die Entwicklung zuverlässiger und effizienter elektronischer Systeme.

Merkmale

  • LAPIS CMOS 16-bit-RISC-MCU ML62Q1534 mit 48 Pins und TQFP-Gehäuse im Lieferumfang inbegriffen
  • Montiert mit dem verknüpften Anschluss an EASE1000
  • Durchgangsbohrungen für den Anschluss der LSI-Pins an externe Peripheriekarten
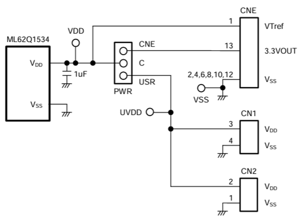
  • Die einstellbare Stromversorgung wird über den On-Chip-Emulator EASE1000 oder CN1_3-polig/CN2_2-polig versorgt.
  • Montierte LED (P20, P21, P22)
  • Eingebauter 32,768 kHz Quarz
  • Niedriger Stromverbrauch
  • Interner Flash-Speicher und RAM
  • Flexible E/A- und Kommunikationsschnittstellen
  • Echtzeitverarbeitung
  • Betriebsspannungsbereich von 1,6 V bis 5,5 V
  • Kompakter Formfaktor, Größe: 56 mm x 94 mm x 15 mm (BxTxH)

Applikationen

  • Industrielle Steuerung
  • Industrie-Ausstattung
  • Unterhaltungselektronik
  • IoT-Geräte
  • Automobilsysteme
  • Sensornetzwerke
  • Haushaltsgeräte

Übersicht

Schaltungsanordnung - ROHM Semiconductor RB-D62Q1534TB48 Referenzboard

Stromkreis

Schaltungsanordnung - ROHM Semiconductor RB-D62Q1534TB48 Referenzboard

EASE1000-Schnittstelle

Schaltungsanordnung - ROHM Semiconductor RB-D62Q1534TB48 Referenzboard

PCB-Layout

Schaltungsanordnung - ROHM Semiconductor RB-D62Q1534TB48 Referenzboard
Veröffentlichungsdatum: 2024-12-26 | Aktualisiert: 2024-12-31