ROHM Semiconductor RB-D62Q1544TB52 Referenzboard
Das Referenzboard RB-D62Q1544TB52 von ROHM Semiconductor wurde zusammen mit dem LAPIS 16-bit-RISC-CMOS-Mikrocontroller ML62Q1544 entwickelt. Dieses Referenzboard bietet eine leistungsstarke Plattform für die Evaluierung und Entwicklung von eingebetteten Systemen, die eine effiziente Verarbeitung und einen geringen Stromverbrauch erfordern. Das Board wird von der MCU ML62Q1544 betrieben und bietet Hochgeschwindigkeitsleistung, stromsparenden Betrieb und flexible Speicheroptionen, einschließlich Onboard-Flash-Speicher und RAM. Es unterstützt verschiedene E/A-Schnittstellen, darunter digitale E/A, ADC und Timer, und bietet Anschlussmöglichkeiten wie UART, SPI und I2C für die Kommunikation mit Peripheriegeräten.Das Board RB-D62Q1544TB52 von ROHM Semiconductor ist ideal für das Prototyping von Anwendungen in den Bereichen industrielle Steuerung, Unterhaltungselektronik und Automobilsysteme. Es enthält außerdem umfassende Entwicklungstools, Beispielcode und Hardware-Schaltpläne zur Beschleunigung des Designprozesses. Sein kompakter Formfaktor und seine Vielseitigkeit machen es zu einem wertvollen Werkzeug für Ingenieure, die an der Entwicklung effizienter, eingebetteter Echtzeitlösungen arbeiten.
Merkmale
- LAPIS CMOS 16-bit-RISC-MCU ML62Q1544 mit 52 Pins und TQFP-Gehäuse im Lieferumfang inbegriffen
- Montiert mit einem verknüpften Anschluss an EASE1000
- Durchgangsbohrungen für den Anschluss der LSI-Pins an externe Peripheriekarten
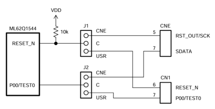
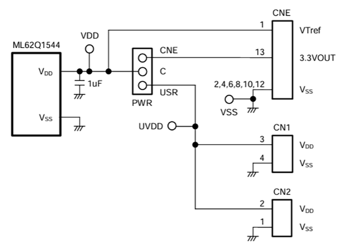
- Die einstellbare Stromversorgung wird über den On-Chip-Emulator EASE1000 oder CN1_3-polig/CN2_2-polig versorgt.
- Montierte LED (P20, P21, P22)
- Eingebauter 32,768 kHz Quarz
- Betriebsspannungsbereich von 1,6 V bis 5,5 V
- Niedriger Stromverbrauch
- Hochgeschwindigkeitsleistung
- Flexible Speicheroptionen
- Unterstützt den Echtzeitbetrieb
- Kompakter Formfaktor, Größe: 56 mm x 94 mm x 15 mm (BxTxH)
Applikationen
- Industrielle Steuerung
- Automobilelektronik
- Konsumgüter
Übersicht
Stromkreis
EASE1000-Schnittstelle
PCB-Layout
Veröffentlichungsdatum: 2024-12-23
| Aktualisiert: 2024-12-30
