ROHM Semiconductor RB-D62Q1859GA64 Referenzboard
Das Reference Board RB-D62Q1859GA64 von ROHM Semiconductor basiert aus dem LAPIS CMOS 16-Bit-RISC-MCU ML62Q1859 und ist eine hocheffiziente Plattform für die Entwicklung fortschrittlicher Embedded-Systeme. Die MCU ML62Q1859 verfügt über eine 16-Bit-RISC-Architektur, die einen niedrigen Stromverbrauch mit einer robusten Leistung kombiniert und ist damit perfekt für energiebewusste Anwendungen geeignet. Integrierte Peripheriegeräte wie ADC, UART, SPI, I2C und PWM ermöglichen die nahtlose Anbindung von Sensoren, Aktoren und Kommunikationsmodulen und bieten Vielseitigkeit für verschiedene Anwendungsfälle.Das Referenzboard RB-D62Q1859GA64 von ROHM Semiconductor eignet sich für Anwendungen in der industriellen Automatisierung, für IoT-Geräte, Automobil-Subsysteme, Unterhaltungselektronik und tragbare medizinische Geräte. Mit seinem kompakten Design, dem energieeffizienten Betrieb und der umfassenden Entwicklungsunterstützung bietet es eine hervorragende Grundlage für die Entwicklung innovativer, kostengünstiger Embedded-Lösungen.
Merkmale
- LAPIS CMOS 16-bit-RISC-MCU ML62Q1859 mit 64 Pins und QFP-Gehäuse im Lieferumfang inbegriffen
- Wird über den verknüpften Anschluss an den EASE1000 montiert
- Durchgangsbohrungen für den Anschluss der LSI-Pins an externe Peripheriekarten
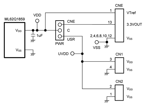
- Die einstellbare Stromversorgung wird über den On-Chip-Emulator EASE1000 oder CN1_3-polig/CN2_2-polig versorgt.
- Montierte LEDs (P20, P21, P22)
- Montiert mit einem Quarz von 32,768 kHz
- Niedriger Stromverbrauch
- Interner Flash-Speicher und RAM
- Flexible E/A- und Kommunikationsschnittstellen
- Echtzeitverarbeitung
- Betriebsspannungsbereich von 1,6 V bis 5,5 V
- Kompakter Formfaktor, Größe: 56 mm x 94 mm x 15 mm (BxTxH)
Applikationen
- Industrieautomatisierung
- Internet der Dinge (IoT) und intelligente Geräte
- Fahrzeuganwendungen
- Unterhaltungselektronik
- Intelligente Gebäude und Hausautomation
- Gesundheitswesen und tragbare medizinische Geräte
- Embedded-Systeme
Übersicht
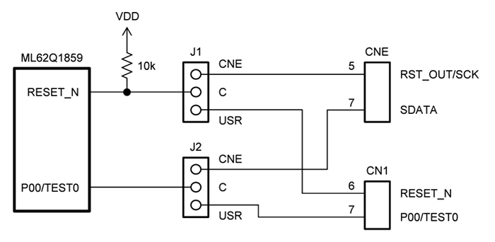
Stromkreis
EASE1000-Schnittstelle
PCB-Layout
Veröffentlichungsdatum: 2024-12-27
| Aktualisiert: 2025-01-06
