ROHM Semiconductor RB-D62Q2712TB52 Referenzboard
Das ROHM Semiconductor RB-D62Q2712TB52 Referenzboard, ausgestattet mit dem LAPIS ML62Q2712 16-Bit-CMOS-RISC-MCU, ist eine vielseitige Plattform, die für stromsparende Hochleistungsapplikationen ausgelegt ist. Das Board verfügt über eine fortschrittliche MCU-Architektur, welche die wichtigsten Funktionen, wie z. B. einen LCD-Treiber, mehrere Kommunikationsschnittstellen und eine verbesserte Sicherheit enthält, wodurch es sich hervorragend für IoT-Geräte, Industrieautomatisierung, Smart-Home-Systeme und tragbare Elektronik eignet. Mit geringem Stromverbrauch und robusten Verarbeitungsfunktionen unterstützt das Board Applikationen, die von Sensorknoten und Motorsteuerungen bis hin zu medizinischen Geräten und Energiemanagementsystemen reichen.Die ML62Q2712 integrierte Peripherie des MCUs von ROHM Semiconductor, einschließlich ADCs, UART und I2C, vereinfachen die Entwicklung und das kompakte Design macht ihn für platzbeschränkte Applikationen geeignet. Dieses Referenzboard bietet eine zuverlässige Grundlage für das Prototyping und die Bereitstellung innovativer Lösungen in verschiedenen Bereichen.
Merkmale
- Wird mit dem LAPIS ML62Q2712 CMOS 16-Bit-RISC-MCU im 52-Pin-TQFP geliefert
- Mit dem verbundenen Steckverbinder auf EASE1000 V2 montiert
- Durchsteckmontage für den Anschluss der Pins von LSI an externe Peripherie-Boards
- Wählbare Stromversorgung, die vom On-Chip-Emulator EASE1000 V2 oder CN1_3pin/CN2_2pin versorgt wird
- Montierter 32.768KHz-Quarz
- Montierte LEDs (P20, P21, P22)
- Fußmuster mit Komponenten für Typ A/D-Wandler mit sukzessiver Approximation ist verfügbar (P23, P24, P25, P26)
- Geringer Stromverbrauch
- Interner Flash-Speicher und RAM
- Flexible I/O- und Kommunikationsschnittstellen
- Echtzeitverarbeitung
- Betriebsversorgungsbereich: 1,8 V bis 5,5 V
- Kompakter Formfaktor, Abmessungen: 56 mm x 94 mm x 15 mm (B x T x H)
Applikationen
- Industrieautomatisierung
- Smart-Home- und Gebäudeautomatisierung
- Unterhaltungselektronik
- Internet der Dinge (IoT)
- Gesundheitswesen und medizinische Geräte
- Energiemanagement
- Automobil-Applikationen
- Embedded-Prototyping und Schulung
Übersicht
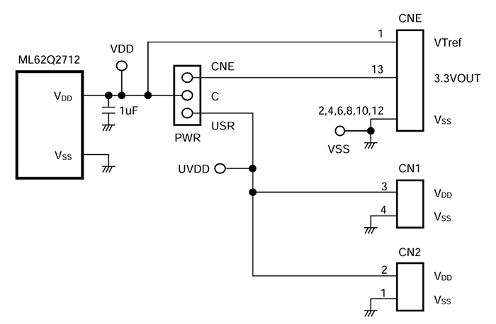
Leistungsschaltung
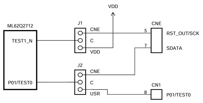
EASE1000 V2-Schnittstelle
PCB-Layout
Veröffentlichungsdatum: 2024-12-31
| Aktualisiert: 2025-01-29
