Texas Instruments MSPM0C110x/MSPM0C110x-Q1/MSPS003 Mischsignal-MCUs

Texas Instruments MSPM0C110x/MPSM0C110x-Q1/MSPS003 Mischsignal-Mikrocontroller (MCUs) sind Teil der hochintegrierten, extrem stromsparenden 32-Bit-MSP-MCU-Produktfamilie. Diese MCUs basieren auf der erweiterten ARM® Cortex®-MO+-Core-Plattform, die mit einer Frequenz von bis zu 24 MHz betrieben werden. Die MSPM0C110x/MSPS003 MCUs verfügen über einen Embedded-Flash von bis zu 16 KB mit einem SRAM von 1 KB, einem großen Versorgungsspannungsbereich von 1,62 V bis 3,6 V und einen erweiterten Temperaturbereich von -40 °C bis +125 °C. Diese Mikrocontroller verfügen über einen schnellen On-Chip-Oszillator mit einer Genauigkeit von -2 % bis 1,2 % und einen internen 32 kHz Niederfrequenz-Oszillator (LFOSC). Die MSPM0C110x/MSPS003 MCUs sind ideal für Beleuchtung, Kommunikationsmodule, Netzinfrastruktur, Smart Metering, persönliche Elektronik, Medizin und Gesundheitswesen, Gebäudesicherheit und Brandschutz.

Die MSPM0C110x/MPSM0C110x-Q1/MSPS003 MCUs bieten eine intelligente digitale Peripherie wie einen fortschrittlichen 16-Bit- Timer, zwei 16-Bit-Universal-Timer, einen Watchdog-Timer mit Fenster und verschiedene Kommunikationsperipherien. Die Kommunikationsschnittstellen umfassen eine UART-, eine SPI- und eine I2C-Schnittstelle und bieten eine Protokollunterstützung für LIN, IrDA, DALI, Manchester, Smart Card, SMBus und PMBus. Die MSPM0C110x/MPSM0C110x-Q1/MSPS003 MCUs sind in verschiedenen Gehäuseausführungen und mit einem 2-Pin-Serial-Wire-Debug (SWD) erhältlich. Der MCU ist 38 % kleiner als der aktuelle MCU der Branche und ermöglicht Designern, den Platinenplatz zu reduzieren, ohne die Leistung zu beeinträchtigen. Diese MCUs erweitern das MSPM0- MCU- Portfolio von TI das die Erfassung und Steuerung in Embedded-Systeme verbessert und gleichzeitig Kosten, Komplexität und Entwicklungszeit reduziert.

Merkmale

  • ARM 32-Bit Cortex-M0+ CPU Frequenz bis zu 24 MHz Core
  • -40 °C bis 125 °C erweiterter Temperaturbereich
  • 1,62 V bis 3,6 V Breiter Spannungsversorgungsbereich
  • Bis zu 16 KB Flash mit 1 KB SRAM-Speicher
  • Leistungsstarke analoge Peripherie:
    • Ein Analog-Digital-Wandler (ADC) mit bis zu 10 externen Kanälen, 1,7 MS/s bei 10 Bit oder 1,5 MS/s bei 12 Bit, wobei VDD die Spannungsreferenz ist.
    • Konfigurierbare interne ADC-Spannungsreferenz (VREF) von 1,4 V oder 2,5 V
    • Integrierter Temperatursensor
    • Integrierter Versorgungswächter
  • Optimierte Stromsparmodi:
    • 87µA/MHz RUN
    • STOP: 609 µA unter 4 MHz und 311 µA unter 32 kHz
    • STANDBY: 5 µA mit SRAM-Speicher
    • 200 nA ABSCHALTUNG
  • Intelligente digitale Peripherie:
    • 1-Kanal-DMA-Controller speziell für ADC
    • Drei Timer, die bis zu 14 PWM-Kanäle unterstützen
      • Ein erweiterter 16-Bit-Timer mit Nacheilbereich unterstützt bis zu 8 PWM-Kanäle
      • Ein 16-Bit-Universal-Timer mit 4 Capture/Compare
      • Ein 16-Bit-Universal-Timer mit 2 Capture/Compare
    • Windowed Watchdog Timer
    • BEEPER erzeugt 1 kHz, 2 kHz, 4 kHz oder 8 kHz Rechteckwellen zur Ansteuerung des externen Piepsers
  • Verbesserte Kommunikationsschnittstellen:
    • Eine UART-Schnittstelle mit Unterstützung für LIN, IrDA, DALI, Smart Card, Manchester und stromsparender Betrieb im STANDBY-Modus
    • Eine I2C-Schnittstelle mit Unterstützung für FM+ (1 MBit/s), SMBus, PMBus und Aktivierung aus dem STOP-Modus
    • Ein SPI, das bis zu 12 MBit/s unterstützt
  • Taktsystem:
    • Interner 24 MHz Oszillator mit einer Genauigkeit von -2 % bis +1,2 % (SYSOSC)
    • Interner 32 kHz Niederfrequenz-Oszillator (LFO)
  • Zyklische Zweikanal-Redundanzprüfung (CRC-16) Datenintegrität
  • Flexible I/O-Funktionen:
    • Bis zu 18 GPIOs
    • Zwei 5 V-tolerante Open-Drain-IOs
  • 2-poliger serieller Draht-Debugger (SWD) Entwicklungsunterstützung
  • Gehäuseoptionen:
    • 20-Pin-TSSOP (PW)
    • 20-poliger VSSOP (DGS)
    • 20-polig WQFN (RUK)
    • 16-polig SOT (DYY)
    • 8-polig SOT (DDF)
    • 8-polig WSON (DSG)

Applikationen

  • Laden und Verwalten von Batterien
  • Netzteile und Stromversorgung
  • Persönliche Elektronik
  • Gebäudesicherheit und Brandschutz
  • Vernetzte Peripherie und Drucker
  • Netzinfrastruktur
  • Smart Metering
  • Kommunikationsmodule
  • Medizintechnik und Gesundheitswesen
  • Beleuchtung

Funktionales Blockdiagramm

Blockdiagramm - Texas Instruments MSPM0C110x/MSPM0C110x-Q1/MSPS003 Mischsignal-MCUs

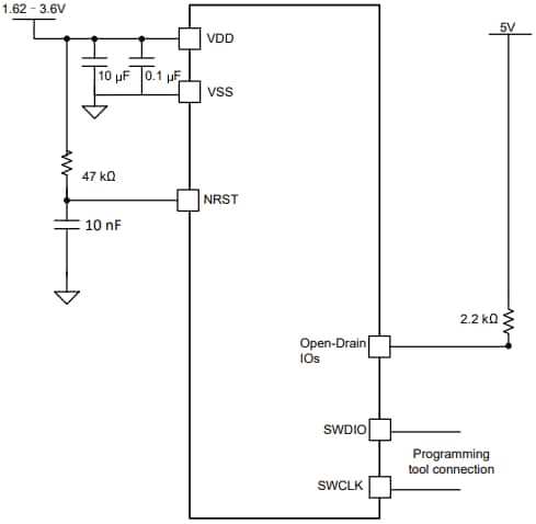
Typischer Applikationsschaltplan

Schaltplan - Texas Instruments MSPM0C110x/MSPM0C110x-Q1/MSPS003 Mischsignal-MCUs
Veröffentlichungsdatum: 2024-07-24 | Aktualisiert: 2025-11-14