STMicroelectronics STEVAL-MKI235KA Adapter-Kit
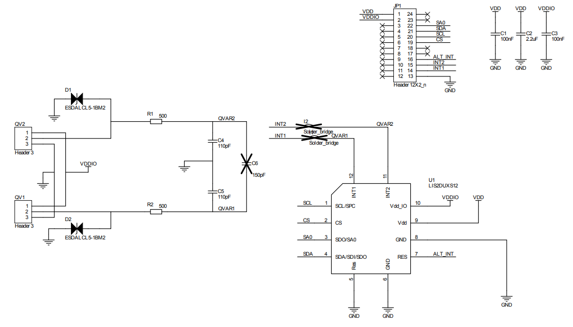
Das STEVAL-MKI235KA Adapter-Kit von STMicroelectronics demonstriert das LIS2DUXS12 Trägheitsmodul mit einem elektrostatischen Qvar-Sensor und drei verschiedenen Elektroden (Wischfinger und generisch). Diese Funktionen machen das Bauteil mit dem STEVAL-MKI109V3 kompatibel. Das STEVAL-MKI235KA Kit bietet die vollständige LIS2DUXS12-Pinbelegung und wird einsatzbereit mit den erforderlichen Entkopplungskondensatoren auf der VDD-Stromversorgungsleitung geliefert. Das STEVAL-MKE00xAA kann in das STEVAL-MKI235A Board eingesteckt werden.Das Motherboard STEVAL-MKI109V3 unterstützt den Adapter und enthält einen leistungsstarken 32-Bit-Mikrocontroller. Der MCU funktioniert als Brücke zwischen dem Sensor und dem PC. Dies ermöglicht die Verwendung einer herunterladbaren grafischen Benutzeroberfläche (Unico-GUI) oder dedizierter Software-Routinen für benutzerdefinierte Applikationen.
Das Adapter-Kit STEVAL-MKI235KA von STM kann auf ein X-NUCLEO-IKS01A3-Erweiterungsboard gesteckt werden.
Merkmale
- Benutzerfreundliches LIS2DUXS12 Board
- Vollständige LIS2DUXS12-Pinbelegung für einen Standard-DIL24-Sockel
- Vollständig kompatibel mit dem STEVAL-MKI109V3 Motherboard
- RoHS-konform
Videos
Schaltplan
Veröffentlichungsdatum: 2023-02-03
| Aktualisiert: 2024-04-26
