Skyworks Solutions Inc. Si3404FB3V3KIT 3,3-V-PoE-PD-Evaluierungskit der Klasse 3
Das Si3404FB3V3KIT 3,3-V-PoE-PD-Evaluierungskit der Klasse 3 von Skyworks Solutions Inc. bietet ein Referenzdesign für eine Stromversorgung in einer Power-over-Ethernet (PoE)-Powered-Device (PD)-Applikation basierend auf dem Si3404 PoE-IC. Der Si3404 ist ein hochintegrierter pulsweitenmodulierter (PWM) Schaltregler, der mit IEEE 802.3at Typ-1 konform ist. Der Si3404 enthält eine Erkennungsschaltung, eine Klassifizierungsschaltung, einen DC/DC-Schalter, einen Hot-Swap-Schalter, einen TVS-Überspannungsschutz, eine dynamische Sanftanlauf-Schaltung, eine Zyklus-für-Zyklus-Strombegrenzung, eine thermische Abschaltung und einen Einschaltstromschutz. Das Si3404FB3V3KIT 3,3-V-PoE-PD-Evaluierungskit von Skyworks Solutions Inc. demonstriert ein vollständig isoliertes Power-over-Ethernet-PD-System von 15 W mit dem Si3404 PoE-PD-IC. Ein einzelner Si3404 verwaltet die PoE-Schnittstelle und die DC/DC-Umwandlung. Der isolierte Sperrwandler gibt bis zu 3,5 A für eine Gesamtleistung von 15 W aus, während ein handelsüblicher Standard-Transformator verwendet wird. Das Kit wird auch in Ausführungen von 5 V/2,5 V und 12 V/1 A angeboten.Merkmale
- Si3404-A-GM Bauteil enthalten
- 15-W-Sperrwandler
- Ausgang von 3 V, 3,5 A
- Ende-zu-Ende-Wirkungsgrad: über 80 %
- Handelsüblicher Transformator von Würth
- Vollständig 802.3at/af-konform
Lieferumfang Kit
- 1 x Si3404 Evaluierungsboard der Klasse 3 von 3,3 V, 15 W
- 1 x Kurzanleitungskarte
Layout
Weitere Ressourcen
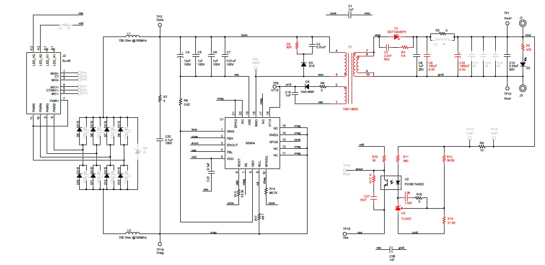
Schaltplan
Veröffentlichungsdatum: 2021-04-13
| Aktualisiert: 2022-03-11
