Skyworks Solutions Inc. SKY66122-11 863 to 928MHz Wi-SUN Front-End Module
Skyworks SKY66122-11 863 to 928MHz Wi-SUN Front-End Module is a high-performance, highly integrated RF front-end module (FEM) designed for high-power industrial, scientific, medical (ISM) band, Wi-SUN, and other IoT applications operating in the 863 to 928MHz frequency range. The SKY66122-11 is designed for ease of use and maximum flexibility with fully matched, 50ohm RF input and output and digital controls compatible with 1.6V to 3.6V CMOS levels. The RF blocks operate over a wide supply range from 3.0V to 5.0V, which allows the SKY66122-11 to be used in battery-powered applications over a wide spectrum of the battery discharge curve. The Skyworks SKY66122-11 is packaged in a 36-pin 6mm x 6mm x 0.9mm (nominal) Multi-Chip Module (MCM), which allows for a highly manufacturable, low-cost solution.Features
- Output power
- +30dBm, Wi-SUN OFDM Option 1 MCS0
- +30dBm, Wi-SUN OFDM Option 1 MCS3
- +25dBm, Wi-SUN OFDM Option 3 MCS6
- Integrated LNA with 2.5dB noise figure (typical)
- TX and RX power limiters for maximum ruggedness
- Integrated power detector
- Single-ended 50Ω RF interface
- 3.0V to 5.0V supply voltage
- < 1µA sleep mode current
- Small MCM (6mm x 6mm x 0.9mm (nominal))package (MSL3, 260ºC per JEDEC J-STD-020)
Applications
- Range extender
- Smart meters
- In-home appliances
- Smart thermostats
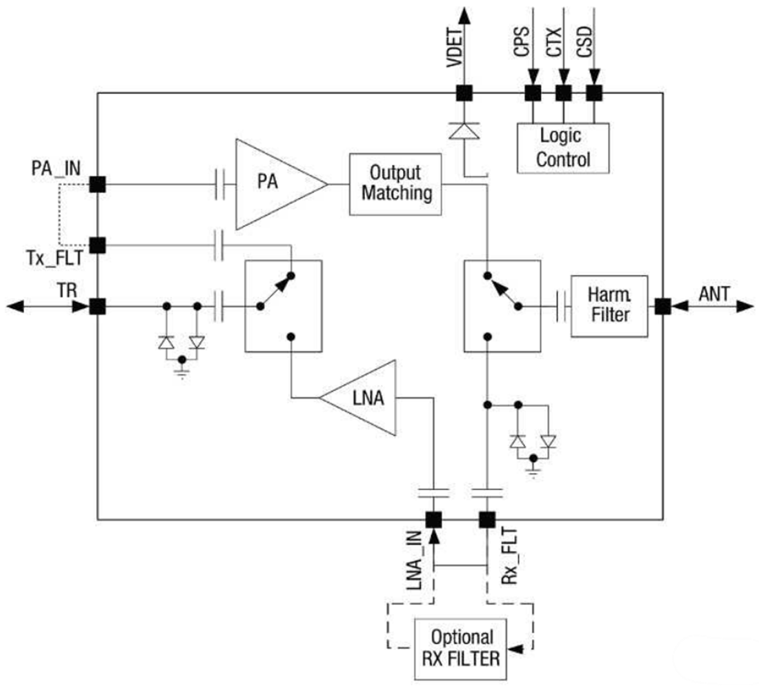
Functional Block Diagram
Veröffentlichungsdatum: 2021-02-16
| Aktualisiert: 2022-03-11
