STMicroelectronics STSPIN9P2 75 V Erweiterte Motortreiber
STMicroelectronics STSPIN9P2 75 V erweiterte Motortreiber sind eine äußerst flexible Plattform, die eine große Auswahl von Niederspannungsmotoren mit einer Nennleistung bis zu 500 W unterstützt, darunter Schrittmotoren, Bürstenmotoren und bürstenlose DC-Motoren. Aufgrund der Integration von niedrigen RDS(ON) MOSFETs (27 mΩ) sind die BOM-Speicherplatzeinsparungen im Vergleich zu diskreten Lösungen signifikant. Die Versorgungsspannung ist groß und reicht von 7 V bis 75 V. Diese Bauteile bieten eine Reihe von Pin-kompatiblen Halbbrücken- und Vollbrücken-Topologien und ermöglichen so die Abdeckung zahlreicher Applikationen.Der STMicroelectronics STSPIN9P2 umfasst Pin-kompatible Vollbrücken-Bauteile. Die Bauteile im STSPIN9P2 unterscheiden sich in Bezug auf den Antriebsmodus und die Steuerungsfunktionen, was die Implementierung einer maßgeschneiderten Lösung für jede spezifische Applikation ermöglicht. Trotz der topologischen Einfachheit des Bauteils wird eine große Palette von Funktionsblöcken und fortschrittlichen Funktionen integriert. Alle Versionen verfügen über Regler, wodurch das Gerät vollständig autark betrieben werden kann. Eine elektrische Ladungspumpe ermöglicht unbegrenzte High-Side On-Zeit.
Das integrierte Analog Front End (AFE), bestehend aus einem differentiellen Verstärker und einem Komparator ist so konzipiert, dass es das Signal von einem Querwiderstand verstärkt und mit einer Referenz vergleicht. In Fällen, in denen Versionen mit integriertem Strombegrenzer verwendet werden, wird der Komparatorausgang zur Umsetzung einer festen Ausschaltzeit oder einer PWM-Trimmsteuerungsstrategie verwendet; andernfalls steht er nur für die Anwendung am COUT-Open-Drain-Ausgang zur Verfügung.
Alle Bauteile der Produktfamilie STSPIN9P2 verfügen über eine einstellbare Anstiegsrate, die eine Optimierung des Kompromisses zwischen EMI/Wirkungsgrad ermöglicht. Diese Fähigkeit verbessert das gesamte Betriebsverhalten und beschleunigt die Qualifizierung der Kundenentwicklung. Die Bauteile sind dank UVLO (Überstromschutz und thermische Abschaltung) zudem vollständig geschützt. Zusätzlich überprüft die Leerlauferkennung den korrekten Motoranschluss, wenn die Leistungsstufe deaktiviert ist, und stellt hierfür ein dediziertes Signal am Ausgang nOL bereit. Die STSPIN9P2 Produkte werden in einer kompakten 7 mm x 9 mm QFN-Verpackung geliefert.
Merkmale
- Versorgungsspannungsbereich von 7 V bis 75 V
- Integrierte Leistungs-MOSFETs mit skalierbaren Nennstromwerten von 6ARMS, RDS(ON) = 27 mΩ (typ.)
- Strombegrenzer mit PWM-Trimmung oder fester Sperrzeit
- Stromsensoren-Verstärker
- Einstellbare Anstiegsrate für ein optimiertes Verhältnis von EMI/Wirkungsgrad
- Vollständiger Schutz (Übertemperatur, Überstrom und UVLO)
- Erkennung von offenen Lasten
Applikationen
- Bühnenbeleuchtung
- Fabrikautomatisierung
- Geldautomaten und Geldverarbeitungsmaschinen
- Textilmaschinen
- Haushaltsgeräte
- Robotik
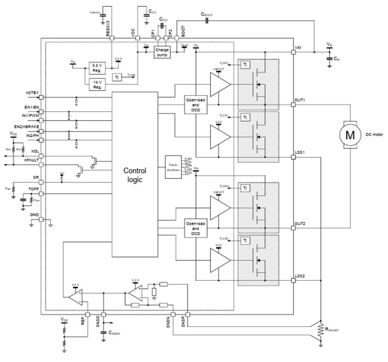
STSPIN9P21/STSPIN9P23 Blockdiagramm
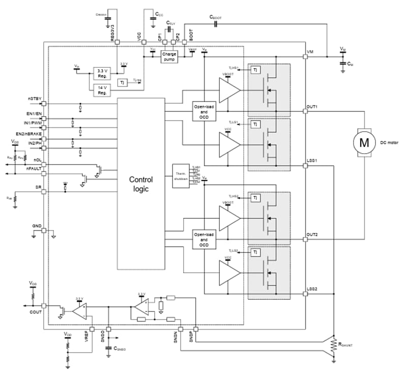
STSPIN9P22/STSPIN9P24 Blockdiagramm
