STMicroelectronics A6727 Automotive-Einphasen-PWM-Controller
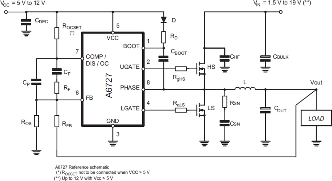
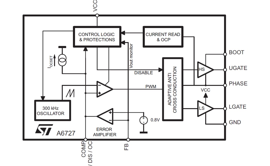
Der A6727 Automotive-Einphasen-PWM-Controller von STMicroelectronics ist ein AEC-Q100-konformer Abwärtsregler mit integrierten Hochstrom-Treibern. Der A6727 bietet eine vollständige Steuerlogik, Schutz und Referenzspannung für allgemeine DC/DC-Wandler-Applikationen. Dieses hochintegrierte Bauteil ist für den Antrieb von n-Kanal-MOSFETs in einer synchronen Abwärts-Topologie ausgelegt und ermöglicht eine Reduzierung der Kosten und der Größe der Stromversorgungslösung.Der A6727 ist für den Betrieb mit einem Versorgungsbus von 5,0 V bis 12,0 V ausgelegt. Aufgrund der hochpräzisen internen Referenz von 0,8 V kann die Ausgangsspannung mit einer Genauigkeit von ±1 % über Leitung und Temperaturschwankungen zwischen 0 °C und +70 °C bis hinunter zu 0,8 V präzise geregelt werden. Die Schaltfrequenz ist intern auf 300 kHz eingestellt.
Dieses Bauteil bietet einen einfachen Regelkreis mit einem Spannungsmodus-Fehlerverstärker. Der Fehlerverstärker verfügt über ein Verstärkungs-Bandbreitenprodukt von 15 MHz und eine Anstiegsrate von 8V/μs, was eine hohe Reglerbandbreite für schnelle Einschwingzeiten ermöglicht.
Um Lastschäden zu vermeiden, bietet der A6727 einen Überstromschutz sowie einen Überspannungs-, Unterspannungs- und Rückkopplungstrennungsschutz. Wenn das Bauteil von 5 V versorgt wird, ist der Überstrom-Auslöseschwellenwert über einen einfachen Widerstand programmierbar. Der Ausgangsstrom wird durch einen Low-Side-MOSFET RDS(on) überwacht, wodurch der Einsatz von teuren und platzraubenden Messwiderständen überflüssig wird. Die Ausgangsspannung und die Rückkopplungstrennung werden über den FB-Pin überwacht.
Merkmale
- AEC-Q100-konform
- Flexible Stromversorgung von 5,0 V bis 12,0 V
- Leistungsumwandlungseingang so niedrig wie 1,5 V
- Ausgangsspannungsgenauigkeit: 1 %
- Integrierte Hochstrom-Treiber
- Anpassbare Ausgangsspannung
- Interne Referenz von 0,8 V
- Einfacher Spannungsmodus-Regelkreis
- Sensorloser und programmierbarer OCP über
- Low-Side-RDS(on)
- Oszillator intern bei 300 kHz festgelegt
- Interner Soft-Start
- LS-frei zur Verwaltung der Vorspannungs-Inbetriebnahme
- Ausschaltfunktion
- OV-/UV-Schutz
- FB-Unterbrechungsschutz
- Sperrschichttemperaturbereich: -40 °C bis +150 °C
- Kompaktes SO-8-Gehäuse
Blockdiagramm
Typische Applikations-Schaltung
