STMicroelectronics A6984 Synchrone Abwärtsschaltregler
STMicroelectronics A6984 Synchrone Abwärtsschaltregler liefern bis zu 400 mA DC mit einstellbaren Ausgangsspannungsbereichen ab 0,9 V. Die A6984 haben einen festen VOUT von 3,3 V und benötigen keinen externen Widerstandsteiler. Der Stromsparmodus (LCM) ist für aktive Applikationen während des Parkens gestaltet, so dass der Wirkungsgrad bei geringer Last mit kontrollierter Welligkeit der Ausgangsspannung maximiert werden kann. Der rauscharme Modus (LNM) hält die Schaltfrequenz über dem Laststrombereich nahezu konstant und erfüllt so die Spezifikationen der rauscharmen Applikationen wie z. B. für Autoradios oder Sensoren.Merkmale
- AEC-Q100-qualifiziert
- 400 mA DC-Ausgangsstrom
- 4,5 V bis 36 V Betriebseingangsspannung
- Synchrongleichrichtung
- Stromsparmodus oder rauscharmer Modus
- 100 μA IQ bei leichter Last (LCM VOUT = 3,3 V)
- 13 μA IQ-SHTDWN
- Einstellbare fSW (250 kHz bis 600 kHz)
- Einstellbare Ausgangsspannung von 0,9 V
- Kein Widerstandsteiler für VOUT von 3,3 V erforderlich
- VBIAS maximiert den Wirkungsgrad bei leichter Last
- 350 mA Talstrombegrenzung
- Konstante On-Time-Steuerung
- PGOOD offener Kollektor
- Thermische Abschaltung
Applikationen
- Karosserie- und FAS-Applikationen (LCM)
- Fahrzeug-Audio- und rauscharme Applikationen (LNM)
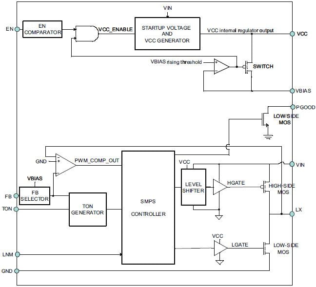
Blockdiagramm
Veröffentlichungsdatum: 2017-05-23
| Aktualisiert: 2022-05-19
