STMicroelectronics EV-VN7000AY Evaluierungsboard

Das EV-VN7000AY Evaluierungsboard von STMicroelectronics ist zur Verbindung der VIPower®-M0-7-Technologie mit einem bestehenden System ausgelegt. Dieses Board ist mit dem VN7000AY High-Side-Treiber vorbestückt. Der VN7000AY ist ein Einkanal-High-Side-Treiber, der mit der proprietären VIPower®-M0-7-Technologie von ST hergestellt und im PowerSSO-36-Gehäuse untergebracht ist. Dieses Board ist für den Antrieb von geerdeten 12-V-Automotive-Lasten über CMOS-kompatible 3-V- und 5-V-Ausgänge ausgelegt. Das EV-VN7000AY Board integriert einen Betrieb mit extrem niedriger Spannung für Applikationen mit tiefem Kaltstart (konform mit LV124). Zu den typischen Applikationen gehören alle Arten von ohmschen, induktiven und kapazitiven Automotive-Lasten und Stromverteilungsapplikationen in Fahrzeugen.

Merkmale

  • Betrieb mit extremer niedriger Spannung für tiefe Kaltstartapplikationen
  • Universal:
    • Smart-Einkanal-High-Side-Treiber
    • Sehr niedriger Standby-Strom
    • Kompatibel mit 3 V und 5 V CMOS-Ausgängen
  • MultiSense-Diagnosefunktionen:
    • Multiplex-Analog-Feedback von Laststrom mit VCC-Versorgungsspannung und TCHIP-Gerätetemperatur
    • Anzeige für Überlast und Kurzschluss zur Masse
    • Thermische Abschaltungsanzeige
    • Open-Load-Erkennung im OFF-Zustand
    • Ausgangskurzschluss zu VCC-Erkennung
    • Messung aktivieren/deaktivieren
  • Schutz:
    • Unterspannungsabschaltung
    • Überspannungsklemme
    • Laststrombegrenzung
    • Latch-off bei Übertemperatur
    • Schutz vor Erdungsverlust und VCC-Verlust
    • Batterie-Verpolungsschutz mit einem Selbstschalter auf dem PowerMOS
    • Schutz gegen elektrostatische Entladungen

Applikationen

  • Alle Arten von ohmschen, induktiven und kapazitiven Automotive-Lasten
  • Speziell für Stromverteilungsapplikationen in Fahrzeugen ausgelegt

Technische Daten

  • Transientenversorgungsspannung von max. 40 V
  • Betriebsspannungsbereich von 4 V bis 28 V
  • Einschaltwiderstand von 1,3 mΩ (typisch)
  • Strombegrenzung von 200 A
  • Standby-Strom: 0,5 µA
  • Kaltstart-Versorgungsspannung: 2,85 V (min.)

EV-VN7000AY Board-Verbindung

STMicroelectronics EV-VN7000AY Evaluierungsboard

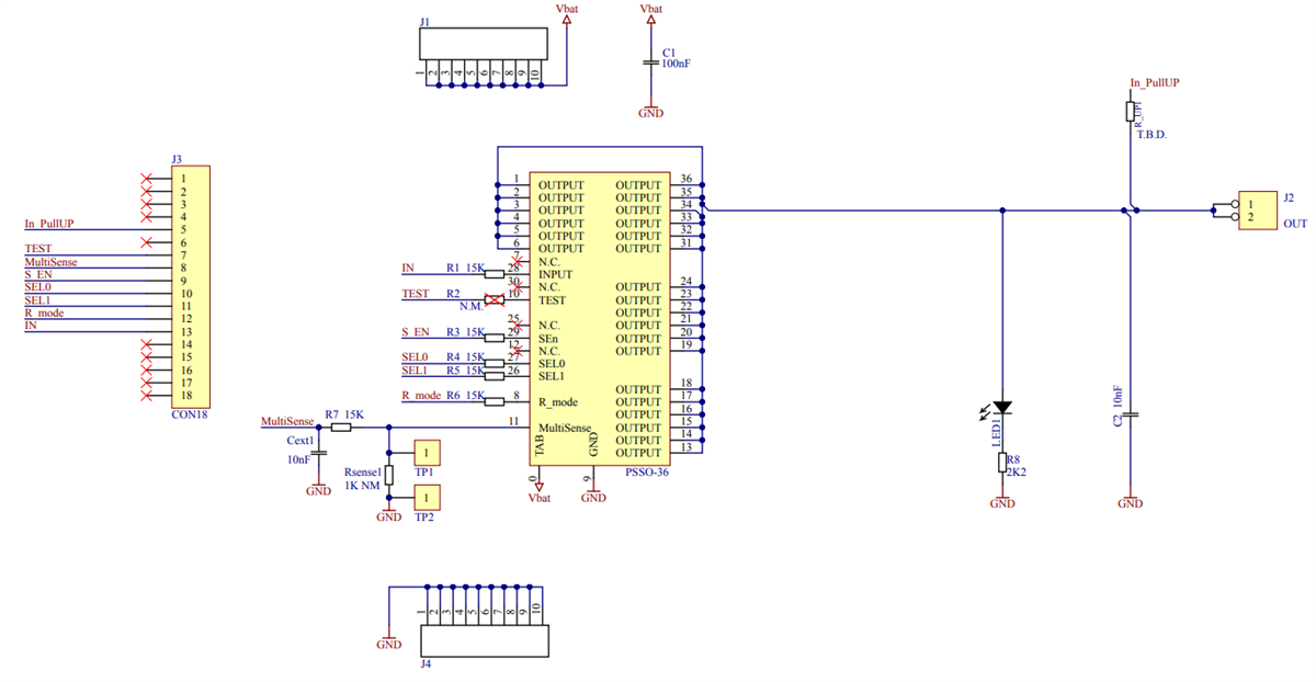
EV-VN7000AY Schaltplan-Diagramm

Schaltplan - STMicroelectronics EV-VN7000AY Evaluierungsboard
Veröffentlichungsdatum: 2020-01-31 | Aktualisiert: 2025-01-14