STMicroelectronics EVALSTGAP4S Demonstrationsboard

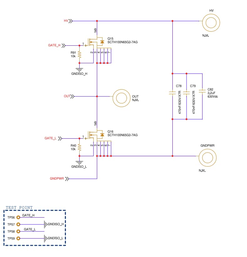
Das Demonstrationsboard EVALSTGAP4S von STMicroelectronics evaluiert den STGAP4S, einen fortschrittlichen galvanisch getrennten Gate-Treiber für IGBTs und SiC-MOSFETs. Dieses Demonstrationsboard steuert einen Leistungsschalter mit einer Nennspannung von bis zu 650 V an. Das EVALSTGAP4S Board enthält zwei SiC-MOSFETs in einem H2PAK-7-Gehäuse, das in einer Halbbrücken-Konfiguration verbunden ist. Dieses Demonstrationsboard aktiviert, konfiguriert oder deaktiviert die Schutz- und Steuerfunktionen des Treibers über die SPI-Schnittstelle, in Kombination mit dem STEVAL-PCC009V2 und dem STSW-STGAP4 GU. Das EVALSTGAP4S Board verfügt über einen On-Board-Linearregler von 3,3 V für die LV-Versorgung, Sperrwandler für die Antriebsversorgung von HV 18 V/-5 V und Fehler-LED-Anzeigen. Dieses Demonstrationsboard ist RoHS-konform.

Merkmale

  • Halbbrückenkonfiguration
  • 650 V SCTH100N65G2-7AG, 20 mΩ SiC-MOSFETs
  • Bis zu 520 V (begrenzt durch MOSFETs und Kondensatoren) Hochspannungsschiene
  • 3,3 V on-board-Linearregler für die Versorgung auf der LV-Seite
  • Flybacks für HV 18 V/-5 V Treiberversorgung
  • 1200 V Maximale Betriebsspannung über isolation
  • Fehler-LED-Anzeigen
  • Geeignet für den Einsatz in Kombination mit STEVAL-PCC009V2 und STSW-STGAP4 GUI
  • RoHS-konform
Schaltplan - STMicroelectronics EVALSTGAP4S Demonstrationsboard
Veröffentlichungsdatum: 2023-07-14 | Aktualisiert: 2025-08-12