STMicroelectronics HVLED002 Hochleistungs-LED-Controller

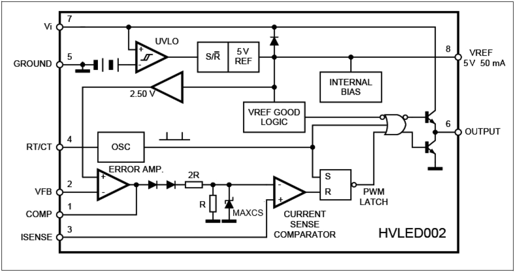
STMicroelectronics HVLED002 Hochleistungs-Strommodus-LED-Controller bieten die erforderlichen Funktionen zur Implementierung von Offline- oder DC-DC-Festfrequenz-Strommodus-Steuerverfahren zur Implementierung von LED-Treibern. Die intern realisierten Schaltungen umfassen einen getrimmten Oszillator für die präzise Tastverhältnissteuerung, eine Unterspannungssperre, eine Präzisionsreferenz, die für Genauigkeit am Fehlerverstärker-Eingang getrimmt ist, einen PWM-Komparator, der auch eine Strombegrenzung liefert und eine Totem-Pole-Ausgangsstufe, ausgelegt als Quelle oder Senke von hohem Spitzenstrom. Die Ausgangsstufe, geeignet zum Antreiben N-Kanal-MOSFETs, ist im ausgeschalteten Zustand niedrig.

Merkmale

  • Getrimmter Oszillator für präzise Frequenzregelung
  • Oszillator-Frequenz garantiert bei 250 kHz
  • Strommodus-Betrieb bis 500 kHz
  • Verriegelung PMW für Zyklus-für-Zyklus-Strombegrenzung
  • Intern getrimmte Referenz mit Unterspannungssperre
  • Hochstrom-Totem-Pole-Ausgang
  • Unterspannungssperre mit Hysterese
  • Niedriger Einschalt- und Betriebsstrom

Blockdiagramm

Blockdiagramm - STMicroelectronics HVLED002 Hochleistungs-LED-Controller
Veröffentlichungsdatum: 2016-03-29 | Aktualisiert: 2025-04-03