STMicroelectronics ISM330DHCX iNEMO-Trägheits-SiP-Modul

Das ISM330DHCX iNEMO-Trägheits-SiP-Modul von STMicroelectronics ist ein System-in-Package mit einem leistungsstarken digitalen 3D-Beschleunigungsmesser und einem digitalen 3D-Gyroskop, das für IIoT- (Industrial Internet of Things) und Industrie 4.0 Applikationen ausgelegt ist. Die Sensorelemente des Beschleunigungsmessers und des Gyroskops sind auf demselben Siliziumchip implementiert, wodurch eine hervorragende Stabilität und Robustheit erzielt wird. Das ISM330DHCX bietet einen vollständigen Beschleunigungs-Skalenbereich von ±2 g bis ±16 g sowie einen großen Winkelgeschwindigkeitsbereich von ±125 dps bis ±4.000 dps und ermöglicht dadurch den Einsatz in einer großen Auswahl von Applikationen.

Merkmale

  • 3D accelerometer with selectable ±2g, ±4g, ±8g, and ±16g full scale
  • 3D gyroscope with extended selectable ±125dps, ±250dps, ±500 dps, ±1000dps, ±2000dps, and ±4000dps full scale
  • -40°C to +105°C operating temperature range
  • Embedded compensation for high stability over temperature
  • SPI/I2C serial interface
  • Auxiliary SPI serial interface for data output of gyroscope and accelerometer (OIS And other stabilization applications)
  • Six-channel synchronized output
  • Sensor hub feature to efficiently collect data from additional external sensors
  • Embedded smart FIFO up to 9Kbytes
  • Programmable finite state machine to process data from accelerometer, gyroscope, and external sensors
  • Machine learning core
  • Smart embedded functions and interrupts: Tilt Detection, Free-Fall, Wakeup, 6D/4D Orientation, Click, and Double-Click
  • Embedded pedometer, step detector, and counter for healthcare applications
  • 1.71V to 3.6V analog supply voltage
  • Embedded temperature sensor
  • Embedded self-test both for gyroscope and accelerometer
  • High shock survivability
  • 2.5mm x 3mm x 0.83mm LGA-14 package
  • ECOPACK, RoHS, and Green compliant

Applikationen

  • Industrial IoT and connected devices
  • Healthcare
  • Optical image and lens stabilization
  • Robotics, drones, and industrial automation
  • Navigation systems and telematics
  • Vibration monitoring and compensation

Videos

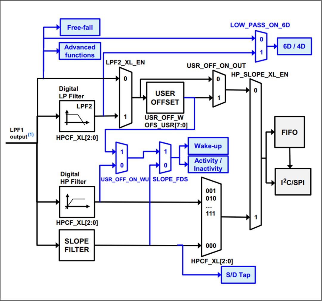
Filter Blockdiagramm

Blockdiagramm - STMicroelectronics ISM330DHCX iNEMO-Trägheits-SiP-Modul

Beschleunigungsmesser Blockdiagramm

Blockdiagramm - STMicroelectronics ISM330DHCX iNEMO-Trägheits-SiP-Modul

Gyroskop - Blockdiagramm

Blockdiagramm - STMicroelectronics ISM330DHCX iNEMO-Trägheits-SiP-Modul

Content Stream

STMicroelectronics ISM330DHCX iNEMO-Trägheits-SiP-Modul

eBook

STMicroelectronics ISM330DHCX iNEMO-Trägheits-SiP-Modul
Veröffentlichungsdatum: 2019-08-21 | Aktualisiert: 2026-01-23