STMicroelectronics L4986 CCM-PFC-Controller

Die L4986 CCM PFC-Controller von STMicroelectronics sind für die Aufwärtswandlung konzipiert und verfügen über einen proprietären Multiplikator-„Emulator“. Dieser Emulator garantiert in Verbindung mit den innovativen THD-Optimierern eine sehr niedrigen Gesamt-Klirrfaktor (THD) unter allen Betriebsbedingungen. Mit einem proprietären Off-Time-Modulator arbeitet der L4986 in einer quasi-festen Frequenz in allen Betriebsbedingungen mit zwei Optionen, 65 kHz für a und 130 kHz für b.

Die L4986 CCM-PFC-Controller von STM unterstützen einen 800-V-Hochspannungs-Einschaltblock, einschließlich der Schaltung zur Entladung der X-Kondensatoren des EMI-Filters auf einen sicheren Pegel. Mit dieser Funktion kann das Bauteil die Sicherheitsvorschriften (IEC 61010-1 oder IEC 62368-1) erfüllen, ohne den herkömmlichen Entladewiderstand parallel zu den X-Kondensatoren zu verwenden.

Der L4986 ist in einem pin-SO-Gehäuse verfügbar und ermöglicht eine leistungsstarke Lösung mit geringer Anzahl Komponenten für CCM-betriebene PFC-Aufwärtsregler. Die PFC-Vorregler sind für EN61000-3-2- und JEIDA-MITI-konforme Anwendungen in einem Leistungsbereich von einigen hundert W bis zu einigen kW.

Merkmale

  • Spitzenstrom-Modus CCM-gesteuert
  • 800-V-Hochspannungsstart mit integrierter Eingangsspannungsmessung
  • Entladung der Kondensatoren des aktiven Eingangsfilters
  • Eigener Multiplikator-„Emulator“ mit minimalem Klirrfaktor des Netzstroms in allen Betriebszuständen (CCM und DCM)
  • Extrem wenige externe Komponenten
  • Schutzfunktionen: Ausfall der Rückkopplungsschleife, OVP, OCP, Induktionssättigung, Brown-In, Brown-Out (gemäß den medizinischen SMPS-Standards)
  • Induktivitätsstrommessung
  • Deaktivierungs- und Niedrigverbrauchsfunktion
  • Überwachung des Einschaltstroms
  • Soft-Start für sanften Anlauf
  • Interne Referenzspannung: 1,2 % (bei Tj = 25 °C)
  • Schaltfrequenz: 65 kHz (Version A) und 130 kHz (Version B)
  • PGOOD_OUT und einstellbarer PGOOD_IN
  • SSOP10-Gehäuse

Applikationen

  • PFC-Vorregler für:
    • IEC61000-3-2- und JEIDA-MITI-konforme SMPS mit mehr als 1 kW
    • Desktop-PC, Server, Webserver, Spielkonsole
    • Hochleistungs-LED-Leuchten
    • Industrielle und medizinische SMPS gemäß IEC 60601-1-2

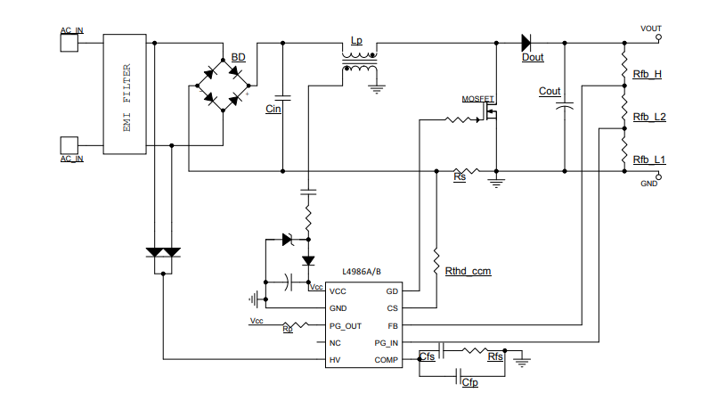
Typische Applikation

Applikations-Schaltungsdiagramm - STMicroelectronics L4986 CCM-PFC-Controller

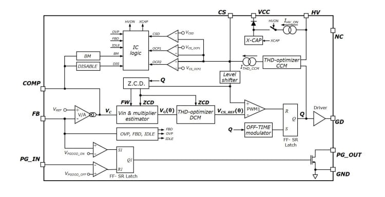
Blockdiagramm

Blockdiagramm - STMicroelectronics L4986 CCM-PFC-Controller
Veröffentlichungsdatum: 2022-04-12 | Aktualisiert: 2022-07-07