STMicroelectronics LD56020 Ultra-rauscharme LDOs
STMicroelectronics LD56020 Extrem rauscharme LDOs sind Spannungsregler mit hoher Genauigkeit, die einen 0,2 A-Strom liefern. Der LD56020 wird mit einem kleinen Keramikkondensator auf Eingang und Ausgang stabilisiert. Der LD56020 bietet einen extrem niedrigen Dropout, einen niedrigen Ruhestrom und eine Kurzschluss-Strom-foldback, wodurch er sich hervorragend für stromsparende batteriebetriebene Applikationen eignet. Das Bauteil wird über eine Freigabe-Logik-Steuerfunktion in den Abschaltmodus versetzt, wodurch ein Gesamtstromverbrauch von weniger als 0,1 µ A ermöglicht wird.Die LD56020 extrem rauscharmen LDOs von STM bieten einen thermischen Schutz und sind in einem platzsparenden 0,65 x 0,65 mm² SOT23-5L-CSP-Gehäuse untergebracht.
Merkmale
- Eingangsspannung von 1,1 V bis 5,5 V
- Sehr niedrige Dropout-Spannung (Max. 190 mV bei 200 mA Last)
- Niedriger Erdstrom (18 μA typ. bei Nulllast)
- 2 % Übertemperatur, ±1 % bei 25 °C Ausgangsspannungstoleranz
- Garantierter 200 mA-Ausgangsstrom
- Extrem niedriges Ausgangsrauschen: 8,8 µVRMS (10 Hz bis 100 kHz)
- 50 mV Ausgangsspannungsstufen (auf Anfrage erhältlich) von 0,6 V bis 4,0 V
- Logik-gesteuerte elektronische Abschaltung
- Thermische Abschaltung
- Aktive Ausgangsentladungsfunktion
- Flip-chip4 0,65 x 0,65 mm²- und SOT23-5L-Gehäuse
Applikationen
- Smartphones/Tablets
- Bildsensoren
- VCO- und HF-Module
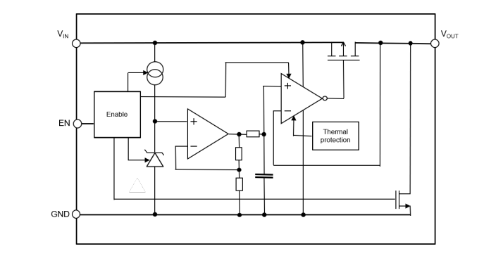
Blockdiagramm
Applikations-Schaltung
Veröffentlichungsdatum: 2022-04-12
| Aktualisiert: 2022-05-03
