STMicroelectronics LD59030 Genaue Spannungsregler

STMicroelectronics LD59030 genauen Spannungsregler verfügen über einen Eingangsspannungsbereich von 1,5 V bis 5,5 V und bieten einen maximalen Strom von 300 mA. Die LD59030 haben eine typische Dropout-Spannung von 135 mV bei VOUT = 3,3 V und sind in einem DFN4 1x1-Gehäuse erhältlich. Die Bauteile ermöglichen eine maximale Platzersparnis und arbeiten mit einem Keramikkondensator am Ausgang. 

Aufgrund der sehr niedrigen Drop-Spannung, dem niedrigen Ruhestrom und der Rauscharmut sowie der internen Sanftanlauf-Schaltung und dem Ausgangs-Foldbackschutz eignen sich die LD59030 für stromsparende batteriebetriebene Applikationen. Eine Freigabe-Logik-Steuerfunktion bringt den LD59030 in den Abschaltmodus und ermöglicht so einen Stromverbrauch, der unter 0,03 μA liegt.

Merkmale

  • Eingangsspannung von 1,5 bis 5,5 V
  • Sehr niedrige Dropout-Spannung (135 mV typisch bei 300 mA Last)
  • Sehr niedriger Ruhestrom (28 μA typisch im Leerlauf, 0,03 μA typisch im Aus-Zustand)
  • Interner Foldback-Überspannungsschutz
  • Ausgangsspannungstoleranz: ±1 % bei 25 °C
  • Garantierter 300 mA Ausgangsstrom
  • Ein breiter Ausgangsspannungsbereich steht auf Anfrage zur Verfügung: von 0,8 V bis zu 5,0 V in 50mV-Schritten
  • Hohe PSRR: 75 dB bei 1 kHz
  • Logik-gesteuerte elektronische Abschaltung
  • Interner Softstart
  • Optionale Ausgangsspannungsentladung
  • Kompatibel mit Keramik-Kondensator (COUT = 0,47 μF)
  • Wärmeschutz
  • Erhältlich in DFN4 1x1
  • Betriebstemperaturbereich: -40 °C bis 125 °C

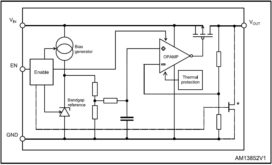
Blockdiagramm

Blockdiagramm - STMicroelectronics LD59030 Genaue Spannungsregler
Veröffentlichungsdatum: 2017-11-27 | Aktualisiert: 2024-04-23