STMicroelectronics LSM6DSO32 iNEMO-Trägheitsmodul
Bei dem iNEMO-Trägheitsmodul LSM6DSO32 von STMicroelectronics handelt es sich um ein System-in-Package (SiP), das einen digitalen 3D-Beschleunigungsmesser und ein digitales 3D-Gyroskop in einem einzigen, kompakten, stromsparenden Chip kombiniert. Das Bauteil LSM6DSO32 bietet eine erstklassige Bewegungserkennung, die Ausrichtung und Gesten erkennen kann. So werden für Applikationsentwickler und Verbraucher Funktionen und Fähigkeiten bereitgestellt, die über das einfache Ausrichten ihrer Bauteile auf das Hoch- und Querformat hinausgehen. Die Ereigniserkennungs-Interrupts dieses Bauteils ermöglichen eine effiziente und zuverlässige Bewegungsverfolgung und kontextabhängige Erkenntnis, implementieren die Hardware-Erkennung von Freifall-Ereignissen, 6D-Ausrichtung, Klick- und Doppelklick-Erkennung, Aktivität oder Inaktivität, stationäre/Bewegungserkennung und Aufweck-Ereignisse.Der LSM6DSO32 unterstützt die wichtigsten OS-Anforderungen und bietet reale, virtuelle und Batch-Modus-Sensoren. Darüber hinaus kann das LSM6DSO32 die sensorbezogenen Funktionen, die in Android spezifiziert sind, effizient ausführen, was Strom spart und eine schnellere Anschwingzeit ermöglicht. Insbesondere wurde der LSM6DSO32 zur Implementierung von Hardware-Funktionen, z. B. signifikante Bewegungserkennung, stationäre/Bewegungserkennung, Neigung, Schrittzähler-Funktionen, Zeitstempel, und zur Unterstützung der Datenerfassung eines externen Magnetometers ausgelegt.
Das LSM6DSO32 ist in einem LGA-Kunststoffgehäuse (Land Grid Array, LGA) von 2,5 mm x 3,0 mm verfügbar und eignet sich daher hervorragend für extrem kompakte Lösungen.
Merkmale
- Geringer Stromverbrauch von 0,55 mA im Kombi-Hochleistungsmodus
- „Dauerbetrieb“-Erfahrung mit niedrigem Stromverbrauch für sowohl den Beschleunigungsmesser als auch das Gyroskop
- Smart-FIFO von bis zu 9 kByte
- Skalenendwert: ±4 g/±8 g/±16 g
- Skalenendwert: ±125 dps/±250 dps/±500 dps/±1.000 dps/±2.000 dps
- Versorgungsspannungsbereich: 1,71 V bis 3,6 V
- Unabhängige IO-Spannungsversorgung von 1,62 V
- Serielle SPI-, I2C- und MIPI-I3C-Schnittstelle mit Hauptprozessordatensynchronisierung
- Fortschrittlicher Schrittmesser, Schrittdetektor und Schrittzähler
- Signifikante Bewegungserkennung, Neigungserkennung
- Standard-Interrupts, einschließlich Freifallerkennung, Aufweckfunktion, 6D-/4D-Ausrichtung, Klicken und Doppelklicken
- Programmierbarer endlicher Automat mit Beschleunigungsmesser, Gyroskop und externen Sensoren
- Embedded-Temperatursensor
- LGA-14L-Gehäuse
- Kompakter Footprint von 2,5 mm x 3 mm x 0,83 mm
- ECOPACK, RoHS-konform und umweltfreundlich
Applikationen
- Wearables, Smart-Uhren und Sportgeräte
- Bewegungsverfolgung und Gestenerkennung
- Hartfall-Erkennung
- Sensorhub
- Navigation
- IoT und vernetzte Bauteile
- Intelligente Stromeinsparung für Handheld-Geräte
Inhalts-Stream
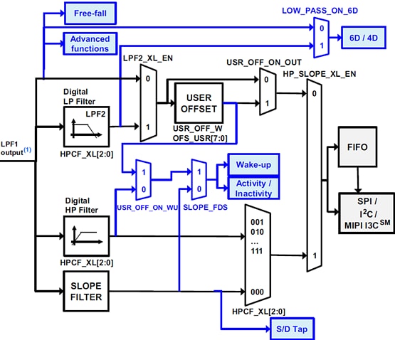
Blockdiagramm der Filter
Beschleunigungsmesser-Kette
Gyroskop-Kette
Beschleunigungsmesser Blockdiagramm
