STMicroelectronics STDRIVEG211n Halbbrücken Gate-Treiber
Die Halbbrücken-Gate-Treiber STDRIVEG211 von STMicroelectronics sind für N-Kanal-Enhancement-Mode-GaN ausgelegt. Der High-Side-Treiberabschnitt hält einer Spannungsschiene von bis zu 220 V stand. Diese Treiber zeichnen sich durch eine hohe Strombelastbarkeit, kurze Laufzeitverzögerungen mit hervorragender Verzögerungsanpassung sowie integrierte LDOs aus. Dadurch sind sie für die Ansteuerung von Hochgeschwindigkeits-GaN optimiert. Die Halbbrücken-Gate-Treiber der Baureihe STDRIVEG211 verfügen über Versorgungs-UVLOs, die speziell auf Hard-Switching-Applikationen zugeschnitten sind, eine Verriegelung zur Vermeidung von Durchschaltbedingungen sowie einen Überstromkomparator mit SmartSD. Diese Treiber bieten einen erweiterten Bereich für Eingangspins, der eine einfache Anbindung an Controller ermöglicht. Ein Standby-Pin ermöglicht die Reduzierung des Stromverbrauchs während inaktiver Phasen oder im Burst-Modus. Zu den Applikationen zählen Solar-Micro-Umrichter, Audioverstärker der Klasse D, E-Bikes, LED-Beleuchtung, USB-C, Elektrowerkzeuge und Roboter.Merkmale
- Hochspannungsschiene bis 220 V
- dV/dt-Transientenimmunität: ±200 V/ns
- Treiber mit getrenntem Senk- und Quellpfad für optimale Ansteuerung:
- 2,4 A und 1,2 Ω Senke
- 1.0 A und 3,7Ω Quelle
- High-Side- und Low-Side-Linearregler für eine Gate-Ansteuerspannung von 6 V
- Extrem schnelle High-Side-Startzeit von 5 µs
- 45 ns Laufzeitverzögerung, 15 ns minimaler Ausgangsimpuls
- Hohe Schaltfrequenz (>1 MHz)
- Integrierte Bootstrap-Diode
- Vollständige Unterstützung der hartenschaltenden GaN-Topologie
- Komparator zur Überstromerkennung mit Smart Shutdown
- UVLO-Funktion auf VCC, VHS und VLS
- Getrennte Logikeingänge und Shutdown-Pin
- Fehler-Pin für Überstrom-, Übertemperatur- und UVLO-Meldung
- Standby-Funktion für Niedrigverbrauchsmodus
- Getrennter PGND für Ansteuerung von Kelvin-Quelle und kompatibel mit Nebenwiderständen
- 3,3 V bis 20 V kompatible Eingänge mit Hysterese und Pulldown
Applikationen
- Motortreiber für Haushaltsgeräte, Pumpen, Servo- und Industrieantriebe
- E-Bikes, Elektrowerkzeuge und Roboter
- Audioverstärker der Klasse D
- DC/DC- und Resonanzwandler, Batterieladegeräte und -adapter, LED-Beleuchtung und USB-C
- Solar-Micro-Umrichter, Optimierer und MPPT
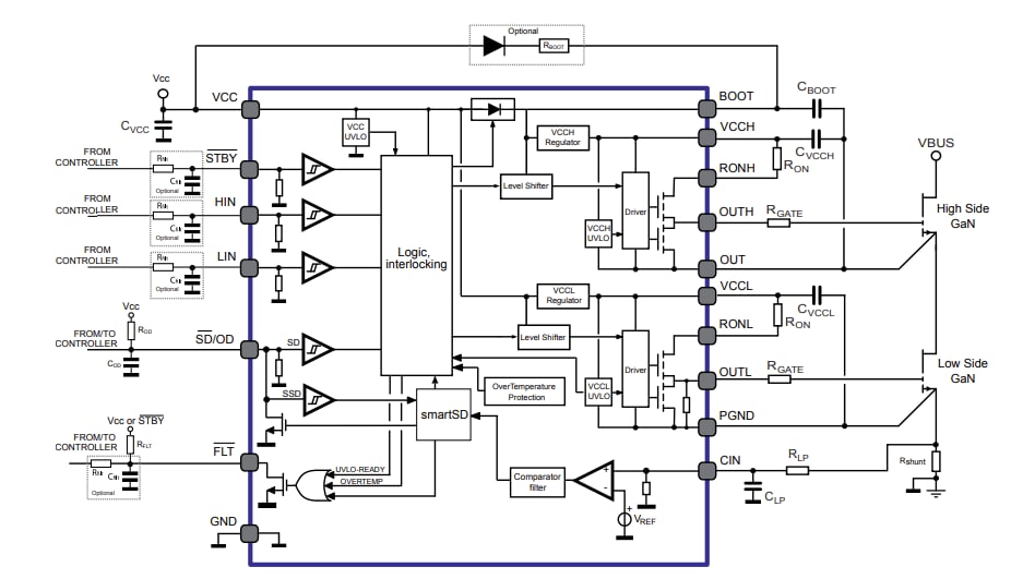
Blockdiagramm
Typisches Applikationsschaltschema
Veröffentlichungsdatum: 2025-08-11
| Aktualisiert: 2025-08-28
