STMicroelectronics STEVAL-A6986IV1 Iso-Abwärtswandler-Evaluierungsboard

Das STMicroelectronics STEVAL-A6986IV1 Iso-Abwärtswandler-Evaluierungsboard ist zur Evaluierung der Funktionsweise des A6986I synchronen 5-W-Automotive-Iso-Abwärtswandlers mit 38 V für isolierte Applikationen ausgelegt. Die primäre Ausgangsspannung des STEVAL-A6986IV1 Boards kann genau eingestellt werden, während ein Transformator den isolierten sekundären Ausgang erzeugt. Kein Optokoppler erforderlich. Die primäre Senkenleistung (Typ. 1,9 A) ermöglicht eine ordnungsgemäße Energieübertragung auf die sekundäre Seite und einen nachverfolgten Sanftanlauf des sekundären Ausgangs.

Das STM STEVAL-A6986IV1 Iso-Abwärtswandler-Evaluierungsboard von STM erzeugt zwei isolierte Spannungen (positiv ca. 18 V und negativ zwischen 4 V und 5 V), die sich insbesondere für die Versorgung des IGBT-/SiC-MOSFET-Gate-Treibers eignen. Ein einfacher Bypass ermöglicht die Versorgung einer einzelnen isolierten Spannung.

Merkmale

  • AEC-Q100-qualifiziert
  • -40 °C bis 135 °C für den Betriebstemperaturbereich Tj
  • Entwickelt für Iso-Abwärtswandler-Topologie
  • Betriebseingangsspannung: 4 V bis 38 V
  • Primäre Ausgangsspannungsregelung
  • Kein Optokoppler erforderlich
  • Primärstrombelastbarkeit: 1,9 A (typisch)
  • Spitzenstrommodus-Architektur im erzwungenen PWM-Betrieb
  • Ausblendzeit: 300 ns
  • 8 µA IQ-SHTDWN
  • Einstellbare fSW und Synchronisierung
  • Integrierter primärer Ausgangsspannungswächter
  • Einstellbare Soft-Start-Zeit
  • Interne Primärstrombegrenzung
  • Überspannungsschutz
  • RDS(on) HS = 180 mΩ, RDS(on) LS = 150 mΩ
  • Übertemperaturschutz

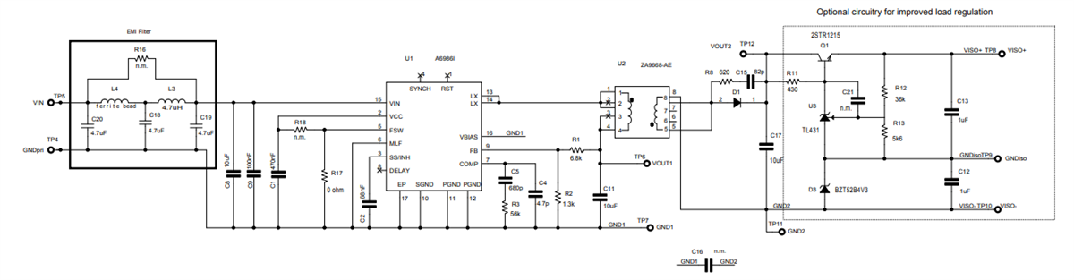
Schaltschema

Schaltplan - STMicroelectronics STEVAL-A6986IV1 Iso-Abwärtswandler-Evaluierungsboard
Veröffentlichungsdatum: 2021-05-03 | Aktualisiert: 2024-05-22