STMicroelectronics STEVAL-ILL089V1 Evaluierungsboard
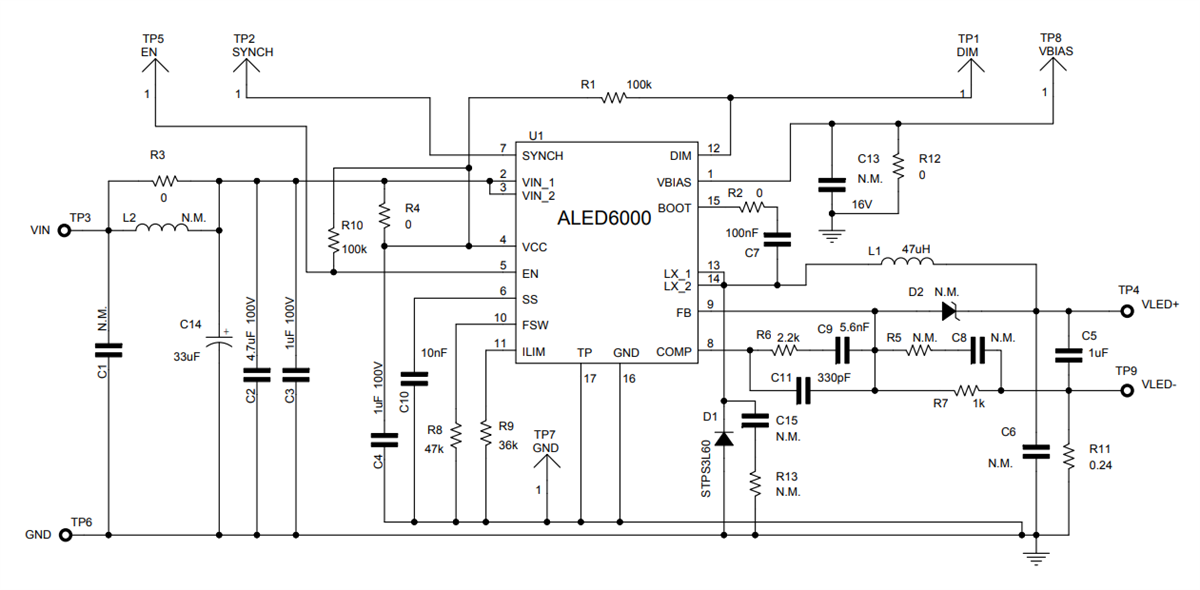
Das Evaluationsboard STEVAL-ILL089V1 von STMicroelectronics basiert auf der monolithischen Stromquelle ALED6000 für Hochleistungs-LED-Treiber. Das digitale Dimmen wird durch das Antreiben des dedizierten DIM-Pins realisiert. Ein Betrieb mit geringem Ausfall mit einem fast 100%-igen Tastverhältnis kann erreicht werden.Der ALED6000 ist ein asynchroner 61-V-Schaltregler mit integriertem Leistungs-MOSFET. Er ist so ausgelegt, dass er je nach Applikationsbedingungen bis zu 3 ADC-Strom liefern kann. Der typische RSENSE-Spannungsabfall von 250 mV, die eingebettete Umschaltfunktion am VBIAS-Pin und das Leichtlastmanagement (Puls-Skipping) tragen zur Maximierung des Wirkungsgrads der Leistungsumwandlung über den gesamten Lastbereich bei.Merkmale
- 4,5 V bis 60 V Eingangsspannung
- Abwärtsumwandlung
- 1 A programmierter LED-Strom
- Schaltfrequenz: 500 kHz
- Digitale Verdunkelung
- Konform mit Keramik-Ausgangskondensatoren
- 180 ° Synchronisierung außerhalb der Phase verfügbar
- Automatisch wiederherstellender Überstromschutz und thermischer Schutz
- RoHS- und WEEE-konform
Applikationen
- Automotive
- LED-Beleuchtungssystem
Schaltplan
Veröffentlichungsdatum: 2021-04-22
| Aktualisiert: 2022-03-11
