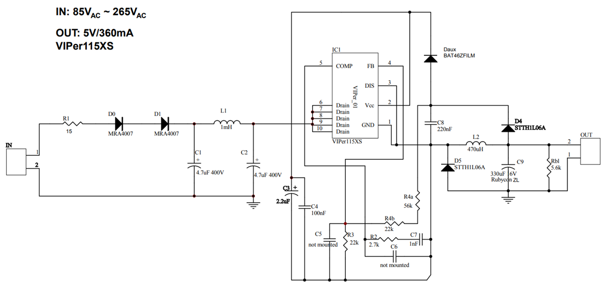
STMicroelectronics STEVAL-ISA195V1 Evaluationsboard
Das STMicroelectronics STEVAL-ISA195V1 Evaluationsboard verwendet einen 5V-/0,36A-Weitbereichs-Netzabwärtswandler, der für allgemeine Applikationen ausgelegt ist. Dieses kleine Einzelschicht-Evaluationsboard verfügt über eine minimale Stückliste, einen hohen Wirkungsgrad und geringen Stromverbrauch im Standby-Modus. Das Design basiert auf dem VIPer11 Offline-Hochspannungswandler der VIPerPlus-Produktfamilie. Der Wandler integriert einen robusten 800-V-Leistungs-MOSFET mit einer Strommodus-PWM.Merkmale
- Universal-AC-Netzeingangsspannungsbereich: 85 VAC bis 265 VAC
- Ausgangsbereich: 5 V/0,36 A
- Nennausgangsleistung: 1,8 W
- Eingangsleistung im Standby bei 230 VAC: weniger als 18 mW
- Wirkungsgrad des aktiven Modus: > 65 %
- EMI: gemäß EN55022-Klasse-B
- RoHS-konform
Schaltplan
Veröffentlichungsdatum: 2018-05-17
| Aktualisiert: 2023-02-06
