STMicroelectronics STEVAL-ISA197V1 Evaluierungsboard

Das STMicroelectronics STEVAL-ISA197V1 Evaluierungsboard enthält ein nicht-isoliertes Sperrwandler-Weitbereichsnetz, das für Universal-Applikationen ausgelegt ist. Dieses Evaluationsboard ist für die Auswertung des VIPER114LS-IC ausgelegt, der intelligente Stromversorgungen für ein grünes Energiemanagement bietet. Das Board ist ein Hochspannungswandler, der einen robusten 800V-Leistungs-MOSFET mit PWM-Strommodussteuerung enthält. Dieses Evaluierungsboard verfügt über einen impulsüberspringenden Modus zur Verhinderung von Fließverlust, verzögerter Überlast, max. Tastverhältnis, Eingangs- oder Ausgangsüberspannung und Übertemperatur.

Das STEVAL-ISA197V1 Evaluierungsboard hat eine kleine Größe und minimale Stückliste (BOM), einen hohen Wirkungsgrad und geringen Standby-Verbrauch. Dieses Evaluationsboard enthält einen Burst-Modus-Betrieb, der bei Nulllast für einen niedrigen Stromverbrauch sorgt und die durchschnittliche Schaltfrequenz sowie frequenzbezogene Verluste reduziert.

Merkmale

  • Enthält einen nicht-isolierten Sperrwandler
  • Integriert 800V-Leistungs-MOSFETs mit einer PWM-Strommodussteuerung
  • Kompakte Größe
  • Minimale Stückliste
  • Hoher durchschnittlicher Wirkungsgrad
  • EMI: gemäß EN55022-Klasse-B
  • RoHS-konform

Technische Daten

  • Universal-AC-Netzeingangsspannungsbereich: 90 VAC bis 265 VAC
  • Universal-Eingangsfrequenzbereich von 50 Hz bis 60 Hz
  • 12 V Ausgangsspannung
  • 0,65 A Ausgangsstrom
  • Stand-by-Stromverbrauch bei 230 VAC (<20 mW)
  • Durchschnittlicher Wirkungsgrad > 81 %

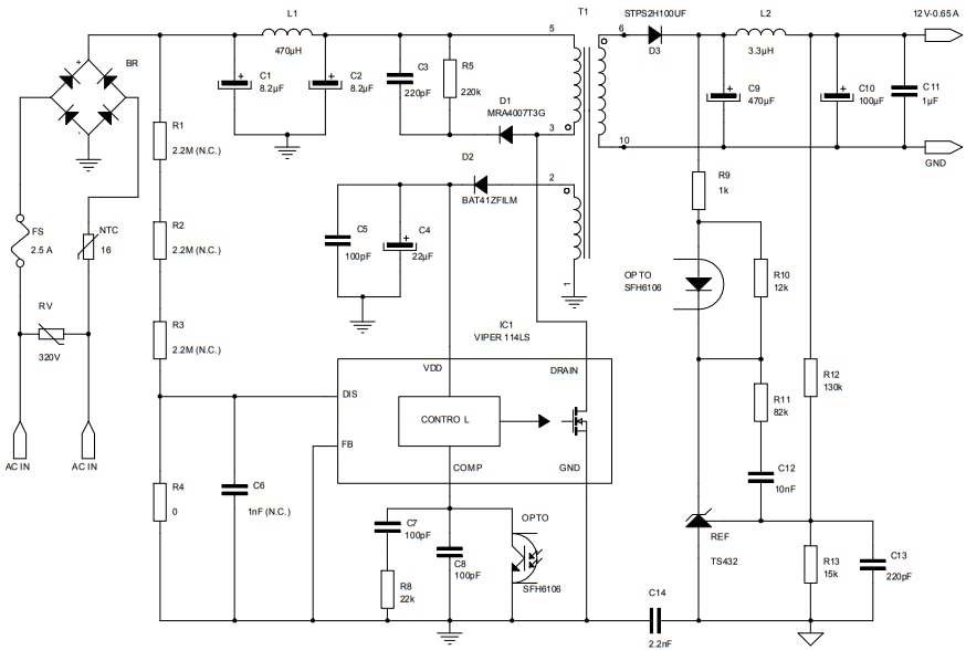
STEVAL-ISA197V1 Schaltplan-Diagramm

Schaltplan - STMicroelectronics STEVAL-ISA197V1 Evaluierungsboard
Veröffentlichungsdatum: 2018-06-17 | Aktualisiert: 2023-02-08