STMicroelectronics STEVAL-ISB017V1 STC3117 Evaluierungsboard
Das STMicroelectronics STEVAL-ISB017V1 STC3117 Evaluierungsboard wird zur Evaluierung des STC3117 verwendet. Der STC3117 enthält den Algorithmus OptimGauge™ für eine präzise Überwachung des Batterieladezustands (SOC). Außerdem überwacht er betriebsbedingte Änderungen der Akkuparameter, Temperatur und Alterung und ermöglicht der Applikation, den Batteriezustand (State-of-Health (SOH)) zu empfangen. Ein Alarmausgang signalisiert einen niedrigen SOC oder Niederspannungsbedingungen und zeigt darüber hinaus Fehlerzustände, wie eine fehlende oder ausgetauschte Batterie an.Merkmale
- Patentierter Algorithmus OptimGauge™ für eine genaue Berechnung der Batteriekapazität
- Robuste anfängliche Leerlaufspannungsmessung (OCV) beim Einschalten
- Programmierbarer Alarm bei schwacher Batterie
- Erkennung fehlender/ausgetauschter Batterien
- Interne Berechnung des durchschnittlichen Stroms
- Erkennung des beendeten Ladevorgangs
- Interner Temperatursensor
- Batterietauscherkennung mit Schutz vor falschem Einsetzen der Batterie.
- Geringer Stromverbrauch bei 40 µA im Nur-Spannung-Modus, 2 uA max. im Standby-Modus
- 9-Bump-CSP-Gehäuse von 1,49 x 1,594 mm
- RoHS-konform
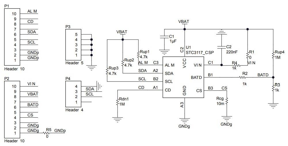
Schaltplan
Veröffentlichungsdatum: 2018-08-02
| Aktualisiert: 2023-02-13
