STMicroelectronics STEVAL-L7983ADJ Evaluierungsboards

STMicroelectronics STEVAL-L7983ADJ Evaluierungsboards sind 0,3-A-DC/DC-Abwärtswandler, die auf dem L7983PUR Regler mit einer Ausgangsspannung von 12 V basieren. Diese Boards verfügen über einen dynamischen Stromsparmodus zur Auswahl eines rauscharmen Modus und eines internen Soft-Starts. Die Soft-Start-Zeit ist intern festgelegt und ein Ausgangsspannungswächter verwaltet die Reset-Phase für eine beliebige digitale Last (MCU und FPGA). Die STEVAL-L7983ADJ Evaluierungsboards verfügen über ein internes Kompensationsnetzwerk, das eine hohe Rauschimmunität, ein einfaches Design und Kosteneinsparungen bei Bauelementen bietet. Der RST-Open-Collector-Ausgang kann auch während der Einschaltphase eine Ausgangsspannungs-Sequenzierung einsetzen. Die STEVAL-L7983ADJ Evaluierungsboards sind RoHS-konform und eignen sich hervorragend für den Einsatz in Abwärtswandlern.

Merkmale

  • Dynamischer Stromsparmodus für die Auswahl eines rauscharmen Modus
  • Interner Soft-Start
  • Möglichkeit der Synchronisierung mit externem Taktgeber
  • Internes Kompensationsnetzwerk
  • Automatisch wiederherstellender Überstrom-, Überspannungs- und thermischer Schutz
  • RoHS- und China-RoHS-konform
  • WEEE-konform (2012/19/UE RAEE II)

Applikationen

  • Designed for 12V, 24V, and 48V buses
  • Battery-powered applications
  • Decentralized intelligent nodes
  • Fail-safe systems
  • Sensors and low noise applications (LNM)

Technische Daten

  • Maximaler DC-Ausgangsstrom: 300 mA
  • Ausgewählte Schaltfrequenz: 1 MHz
  • Eingangsstrom: 0,3 A
  • Betriebseingangsspannungsbereich:
    • L7983PUR: 12 V bis 60 V
    • L7983PU33R: 3,5 V bis 60 V
    • L7983PU50R: 5 V bis 60 V

Videos

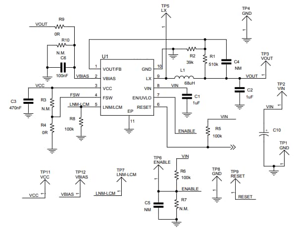
Schaltplan-Diagramm

Schaltplan - STMicroelectronics STEVAL-L7983ADJ Evaluierungsboards
Veröffentlichungsdatum: 2020-12-30 | Aktualisiert: 2025-01-09