STMicroelectronics STEVAL-LNBH05 Evaluierungsboard

Das STMicroelectronics STEVAL-LNBH05 Evaluierungsboard implementiert einen DC/DC-Wandler, der auf dem LNBH26S Bauteil basiert. Das STEVAL_LNBH05 wird zur Leistungsversorgung von LNB-internen Parabolantennen verwendet, die Satelliten-Fernsehsignale empfangen.

Das LNBH26S ist eine integrierte Lösung für die Lieferung und Schnittstellenverbindung von Satelliten-LNB-Modulen in Übereinstimmung mit internationalen Standards. Diese einfache und vollständige Lösung für Doppeltuner-Satellitenempfänger bietet eine hohe Leistung bei niedrigen Kosten und eine geringe Anzahl externer Komponenten.

Merkmale

  • Komplette Schnittstelle zwischen LNB und I²C-Bus
  • Integrierter DC/DC-Wandler für 12-V-Einzel-Versorgungsbetrieb und hohen Wirkungsgrad (93 % bei 0,5 A, typisch)
  • Wählbare Ausgangsstrombegrenzung durch einen externen Widerstand
  • Konform mit den wichtigsten Ausgangsspannungs-Spezifikationen (15 programmierbare Ebenen) von Satelliten-Hauptempfängern 
  • Genau eingebauter 22-kHz-Tongenerator, passend für weithin akzeptierte Standards
  • Tonwellenform-Datenintegrität von 22 kHz auch bei Leerlauf gewährleistet 
  • Low-Drop-Nachregler und Aufwärts-PWM mit hohem Wirkungsgrad und integriertem Netz-N-MOS ermöglichen geringe Leistungsverluste
  • LPM-Funktion (Stromsparmodus) für reduzierte Dissipation
  • Interner Überlast- und Übertemperaturschutz mit I²C-Diagnose-Bits
  • LNB dynamische Kurzschluss-Sicherung
  • ±4 kV ESD-tolerant an den Ausgangsleistungs-Pins
  • RoHS-konform

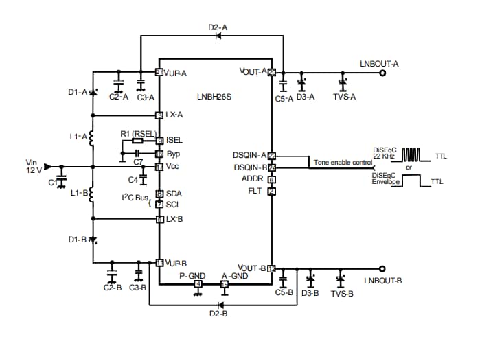
Schaltplan

Schaltplan - STMicroelectronics STEVAL-LNBH05 Evaluierungsboard

Layout

STMicroelectronics STEVAL-LNBH05 Evaluierungsboard
Veröffentlichungsdatum: 2019-11-01 | Aktualisiert: 2024-02-27