STMicroelectronics STEVAL-MKI179V1 LIS2DW12 Adapter-Board
Das STEVAL-MKI179V1 LIS2DW12 Adapter-Board von STMicroelectronics vereinfacht die Evaluierung von LIS2DW12-MEMS. Das Board bietet eine effektive Lösung für schnelles System-Prototyping und Evaluation der Bauteile. Das STEVAL-MKI179V kann an einen Standard-DIL-24 Sockel angeschlossen werden. Der Adapter bietet die vollständige LIS2DW12-Pinbelegung und wird gebrauchsfertig mit den erforderlichen Entkopplungskondensatoren auf der VDD-Stromleitung geliefert.Merkmale
- Vollständige LIS2DW12-Pinbelegung für Standard-DIL24-Sockel
- Voll kompatibel mit den Motherboards STEVAL-MKI109V2 und STEVAL-MKI109V3
- RoHS-konform
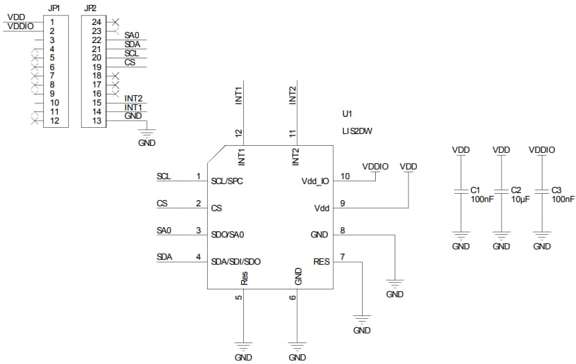
STEVAL-MKI179V1 Schaltung - Schaltplan
Veröffentlichungsdatum: 2017-08-14
| Aktualisiert: 2022-06-17
