STMicroelectronics STEVAL-MKI181V1 LIS2MDL Adapter-Board
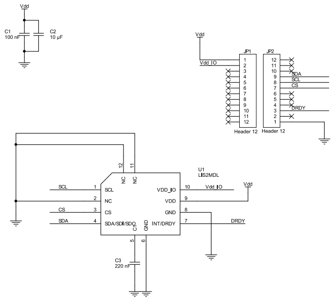
Die Adapterplatine STEVAL-MKI168V1 von STMicroelectronics wurde zur Evaluierung von mikroelektromechanischen System-(MEMS)-Bauteilen der LIS2MDL-Produktfamilie entwickelt. Die Adapter-Board bietet vollständige LIS2MDL-Pinbelegung und kann mit Entkopplungskondensatoren auf der VDD-Stromversorgungsleitung verwendet werden. Das Adapter-Board STEVAL-MKI181V1 ist vollständig kompatibel mit den Motherboards STEVAL-MKI109V3 und STEVAL-MKI109V2 und kann in einen standardmäßigen DIL24-Sockel gesteckt werden. Das Adapter-Board bietet die Möglichkeit zur Nutzung der eigenen Applikation für die direkte Bauteilauswertung und schnelles System-Prototyping.Merkmale
- Vollständige LIS2MDL-Pinbelegung für Standard-DIL24-Sockel
- Voll kompatibel mit den Motherboards STEVAL-MKI109V2 und STEVAL-MKI109V3
- RoHS-konform
STEVAL-MKI181V1 Schaltung - Schaltplan
Veröffentlichungsdatum: 2017-11-02
| Aktualisiert: 2022-06-20
