STMicroelectronics STEVAL-MKI183V1 Adapterboard

Das STMicroelectronics STEVAL-MKI183V1 Adapterboard ist zur Auswertung von MEMS-Bauteilen der IIS2DH-Produktfamilie ausgelegt. Das STEVAL-MKI183VI Adapterboard bietet eine effektive Lösung für ein schnelles System-Prototyping und führt die Auswertung direkt innerhalb der benutzereigenen Applikation durch. Dieses Adapterboard bietet die vollständige LPS33HW-Pinbelegung und wird bereits gebrauchsfertig mit den erforderlichen Entkopplungskondensatoren auf der VDD-Spannungsversorgungsleitung geliefert. Das STEVAL-MKI183V1 Adapterboard wird von den STEVAL-MKI109V3 Motherboards unterstützt, die einen leistungsstarken 32-Bit-Mikrocontroller enthalten, der als Brücke zwischen dem Sensor und einem PC dient.

Merkmale

  • Vollständige LPS33HW-Pinbelegung für eine DIL24-Standardbuchse
  • Vollständig kompatibel mit den STEVAL-MKI109V3 Motherboards
  • RoHS-konform

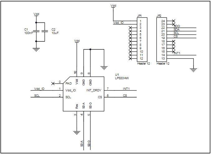
STEVAL-MKI183V1 Schaltplan

Schaltplan - STMicroelectronics STEVAL-MKI183V1 Adapterboard
Veröffentlichungsdatum: 2018-04-02 | Aktualisiert: 2023-02-01