STMicroelectronics STEVAL-MKI187V1 ArgonKey Mezzanine-Board

Das STMicroelectronics STEVAL-MKI187V1 ArgonKey Mezzanine-Board (wird auch als 96Boards ArgonKey bezeichnet) ist basierend auf den Linaro-Spezifikationen ausgelegt. Das Board ist eine Sensor-Hub-Plattform für alle 96Boards-kompatiblen Produkte. Das STEVAL-MKI187V1 wird als eigenständiges Board oder verbunden mit dem HiKey (LeMaker) Board vom 96Boards verwendet. Das Board verfügt über zwei Tasten (Reset und Benutzer) und verschiedenen LEDs, die für IoT-Hardware-Applikationen positioniert sind.

Merkmale

  • Die folgenden ST MEMS-Sensoren sind bestückt:
    • LSM6DSL 6-Achsen-Trägheitsmodul
    • LIS2MDL Magnetsensor
    • LPS22HB Drucksensor
    • HTS221 Feuchte- und Temperatursensor
    • MP34DT05-AMicrophone
    • VL53L0X Gestendetektor
  • Basierend auf dem STM32F412C Mikrocontroller

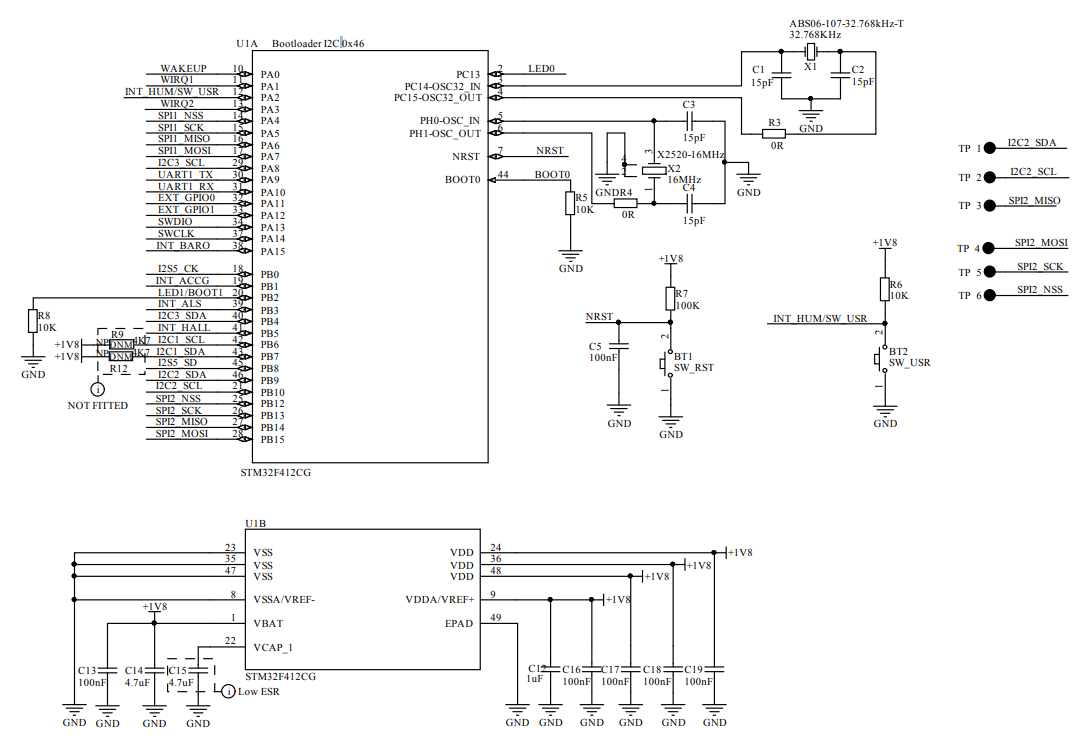
Schaltplan

Schaltplan - STMicroelectronics STEVAL-MKI187V1 ArgonKey Mezzanine-Board
Veröffentlichungsdatum: 2019-04-09 | Aktualisiert: 2024-02-15